HOME   LIST
‹–   –›

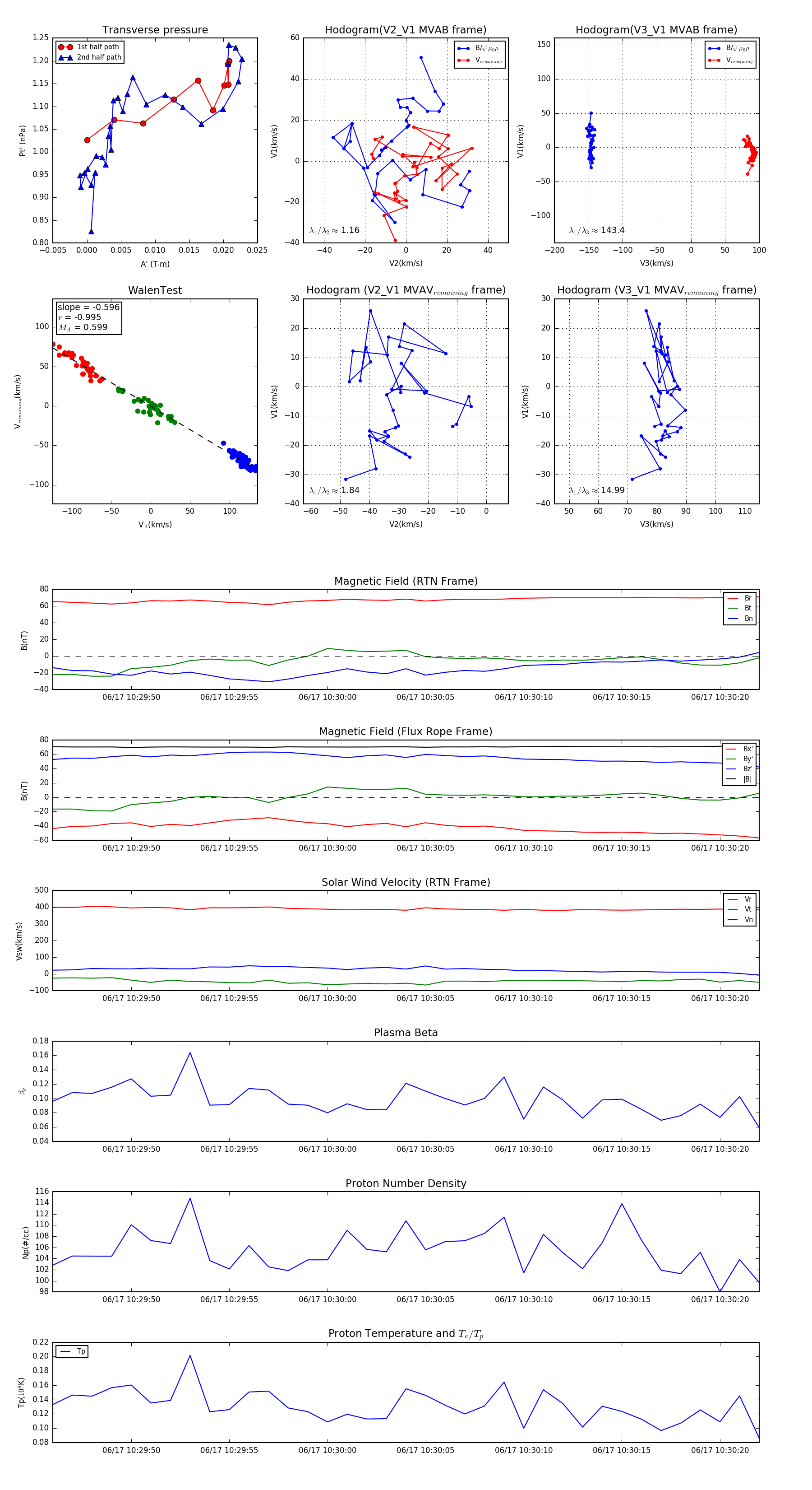
Flux Rope in 2023

Flux Rope Event 2023-06-17 10:29:46 ~ 2023-06-17 10:30:22 (37 seconds)


plot