HOME   LIST
‹–   –›

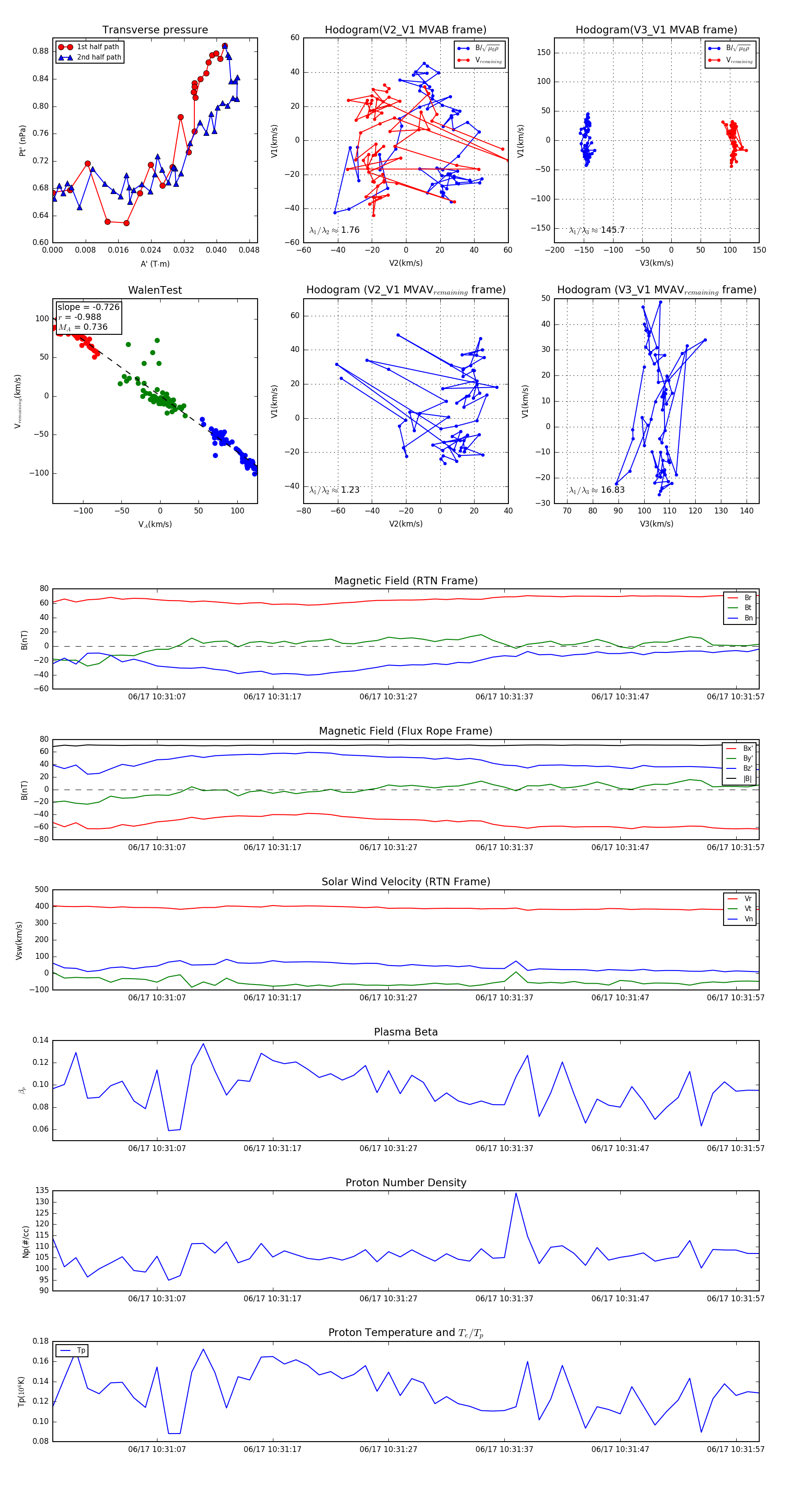
Flux Rope in 2023

Flux Rope Event 2023-06-17 10:30:58 ~ 2023-06-17 10:31:59 (62 seconds)


plot