HOME   LIST
‹–   –›

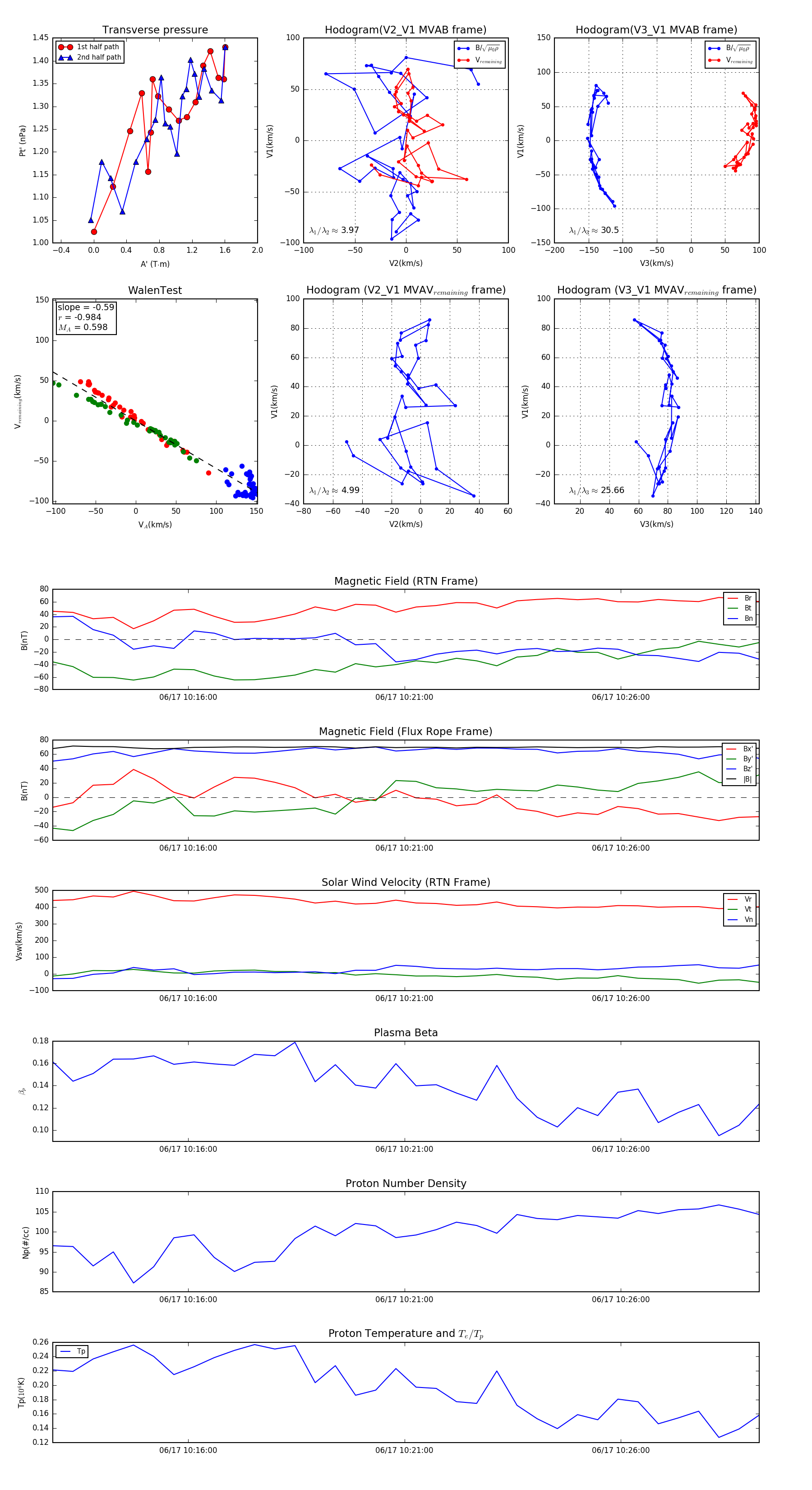
Flux Rope in 2023

Flux Rope Event 2023-06-17 10:12:52 ~ 2023-06-17 10:29:12 (981 seconds)


plot