HOME   LIST
‹–   –›

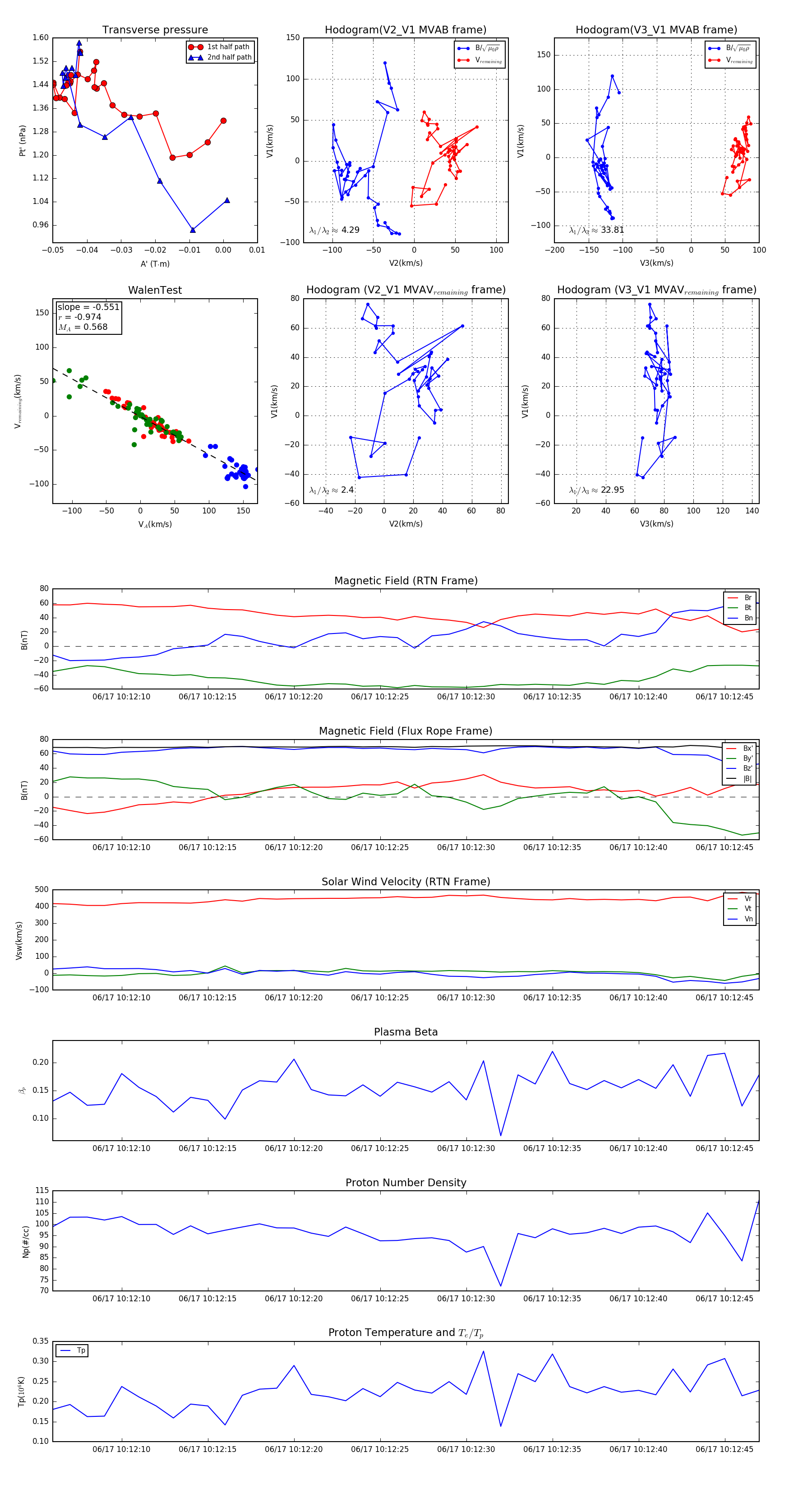
Flux Rope in 2023

Flux Rope Event 2023-06-17 10:12:06 ~ 2023-06-17 10:12:47 (42 seconds)


plot