HOME   LIST
‹–   –›

Flux Rope in 2023

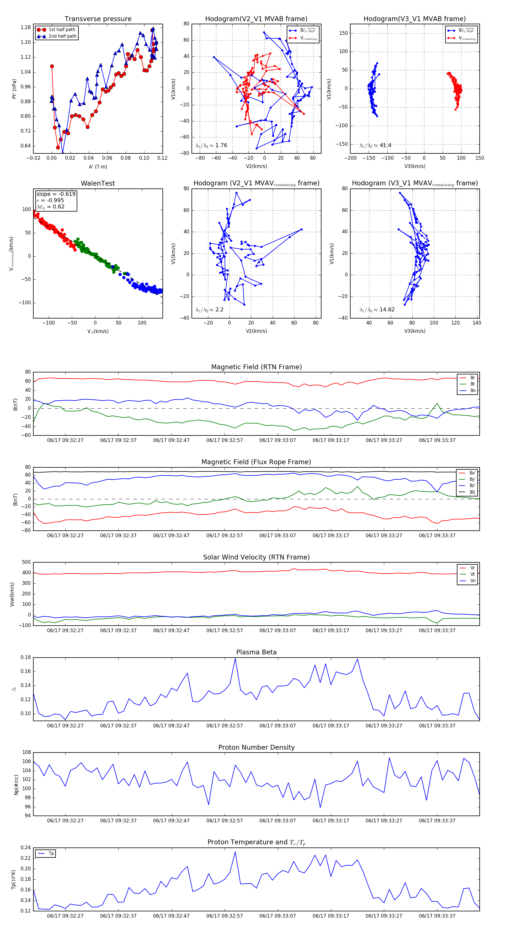
Flux Rope Event 2023-06-17 09:32:21 ~ 2023-06-17 09:33:45 (85 seconds)


plot