HOME   LIST
‹–   –›

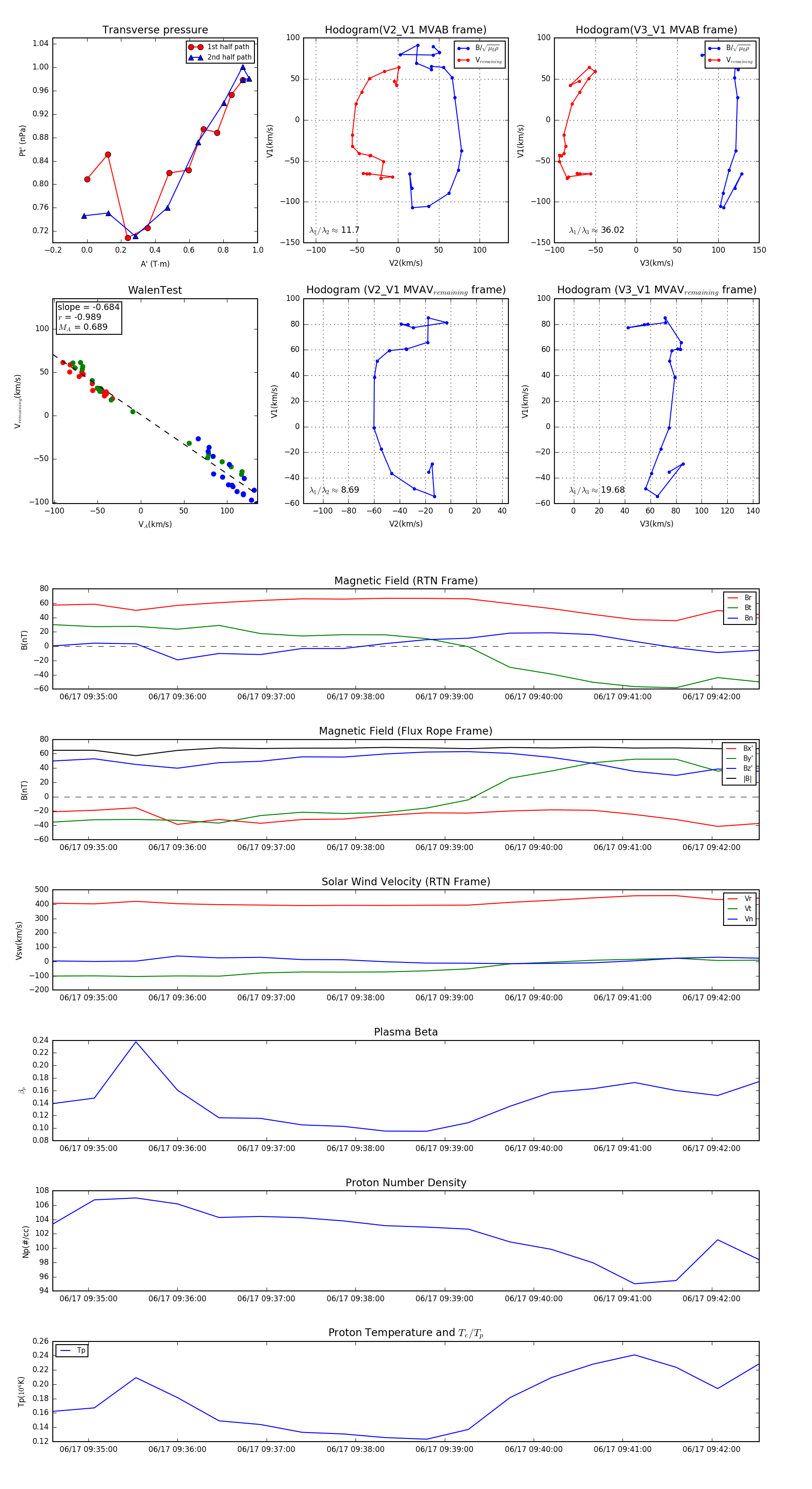
Flux Rope in 2023

Flux Rope Event 2023-06-17 09:34:36 ~ 2023-06-17 09:42:32 (477 seconds)


plot