HOME   LIST
‹–   –›

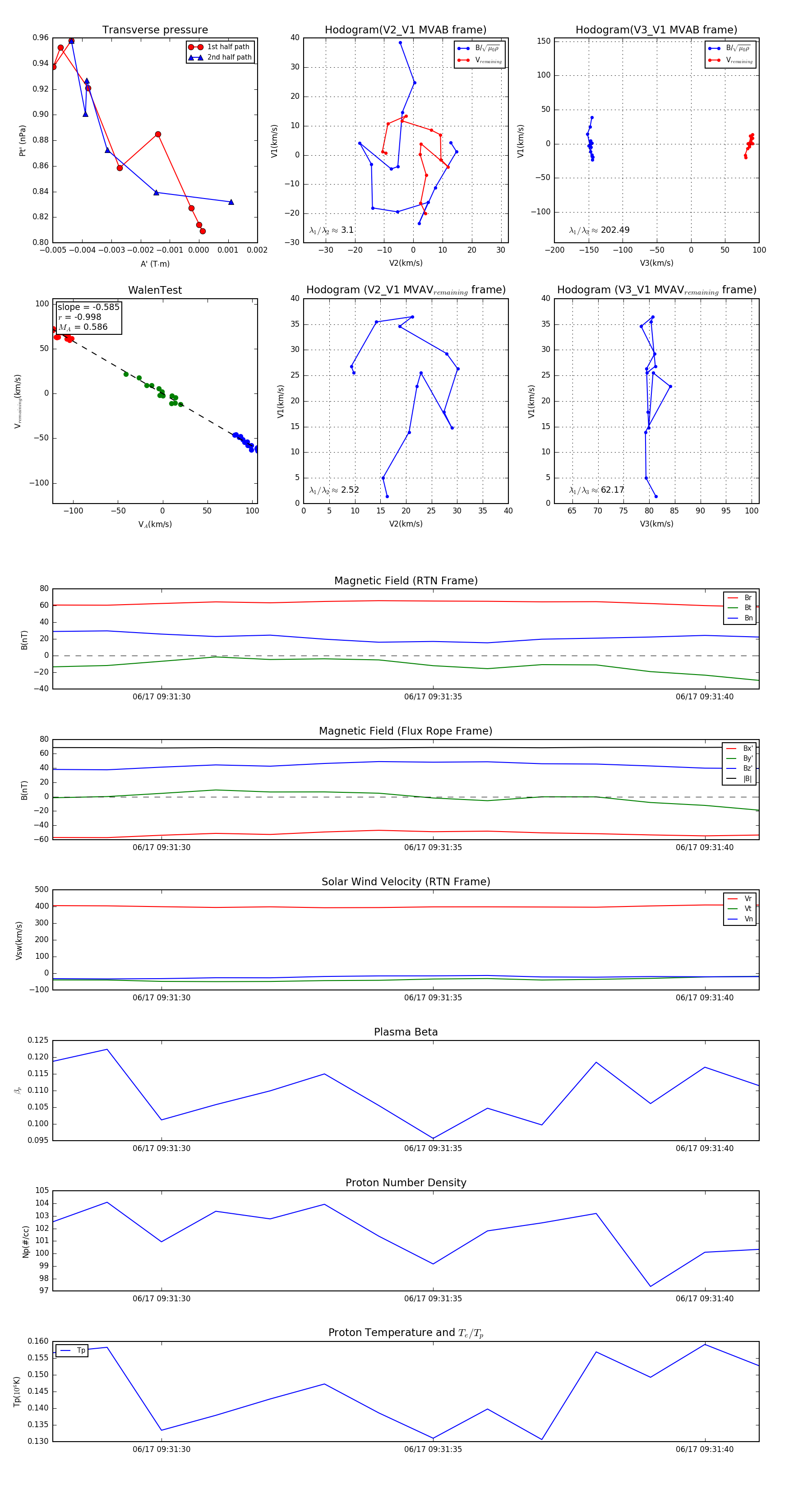
Flux Rope in 2023

Flux Rope Event 2023-06-17 09:31:28 ~ 2023-06-17 09:31:41 (14 seconds)


plot