HOME   LIST
‹–   –›

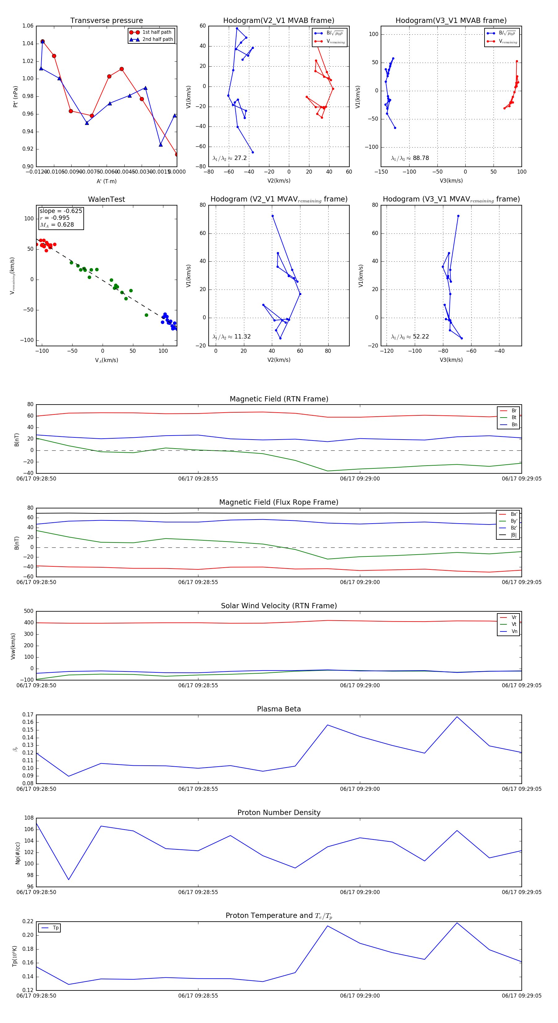
Flux Rope in 2023

Flux Rope Event 2023-06-17 09:28:50 ~ 2023-06-17 09:29:05 (16 seconds)


plot