HOME   LIST
‹–   –›

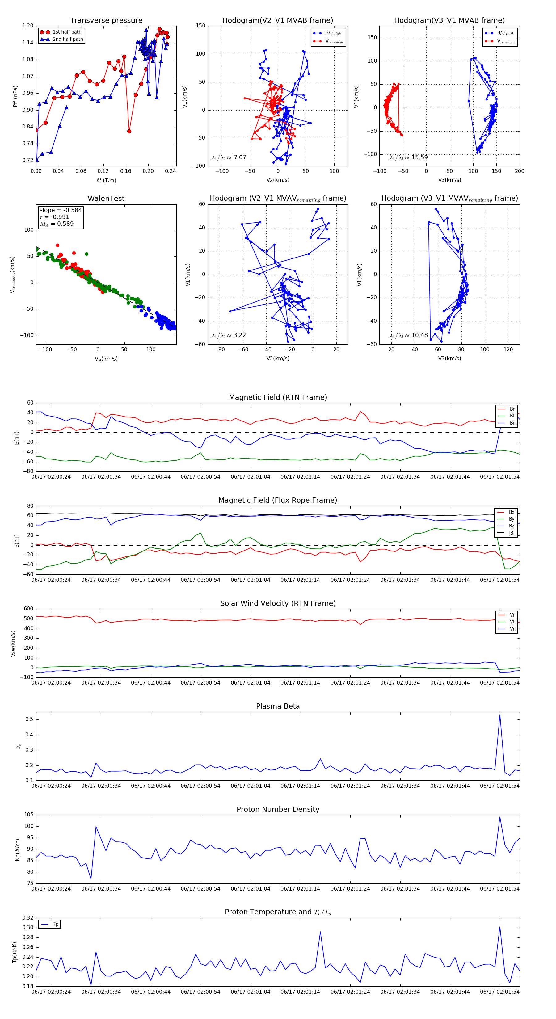
Flux Rope in 2023

Flux Rope Event 2023-06-17 02:00:21 ~ 2023-06-17 02:01:58 (98 seconds)


plot