HOME   LIST
‹–   –›

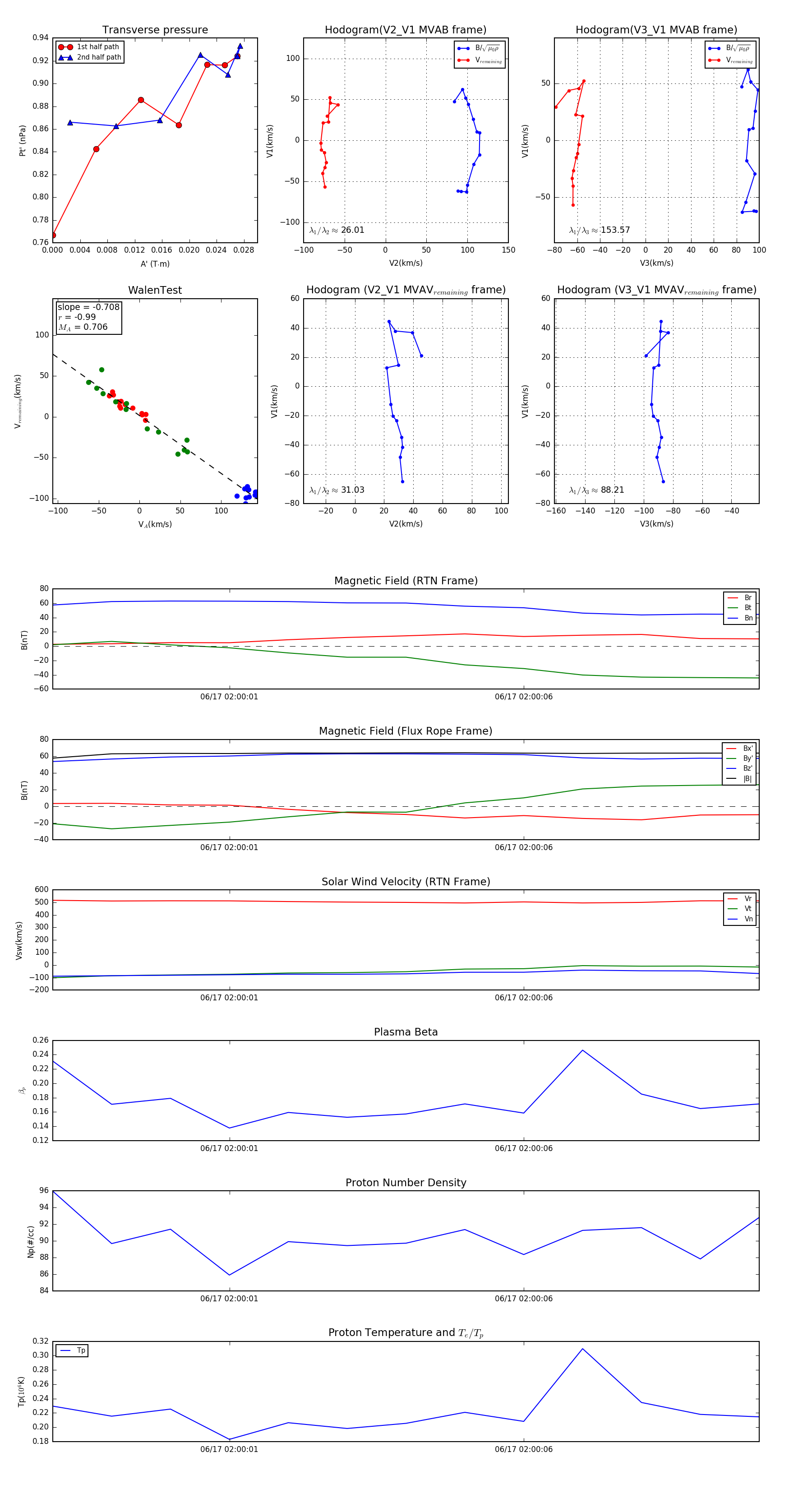
Flux Rope in 2023

Flux Rope Event 2023-06-17 01:59:58 ~ 2023-06-17 02:00:10 (13 seconds)


plot