HOME   LIST
‹–   –›

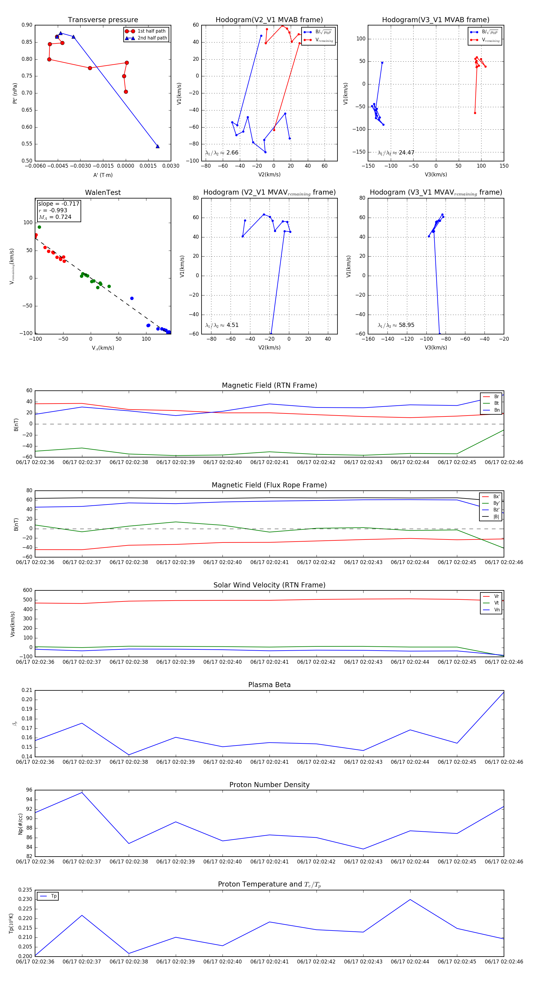
Flux Rope in 2023

Flux Rope Event 2023-06-17 02:02:36 ~ 2023-06-17 02:02:46 (11 seconds)


plot