HOME   LIST
‹–   –›

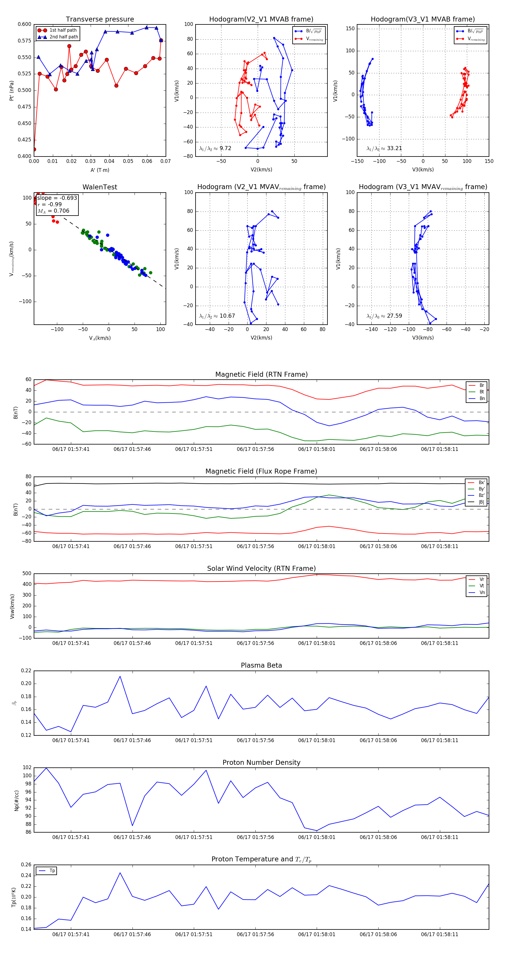
Flux Rope in 2023

Flux Rope Event 2023-06-17 01:57:38 ~ 2023-06-17 01:58:15 (38 seconds)


plot