HOME   LIST
‹–   –›

Flux Rope in 2023

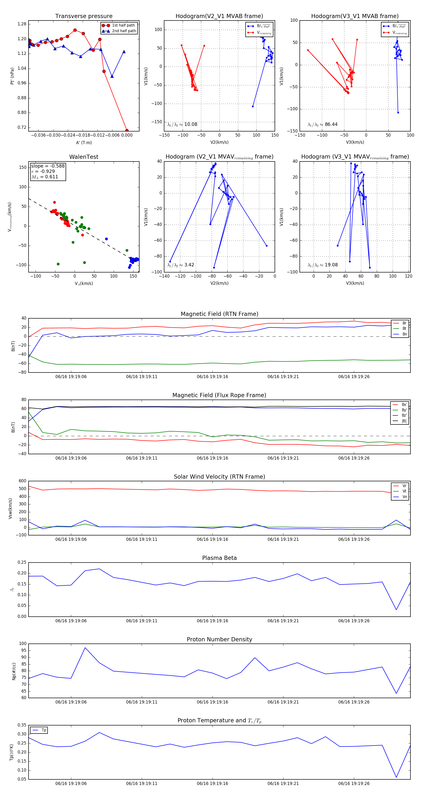
Flux Rope Event 2023-06-16 19:19:03 ~ 2023-06-16 19:19:30 (28 seconds)


plot