HOME   LIST
‹–   –›

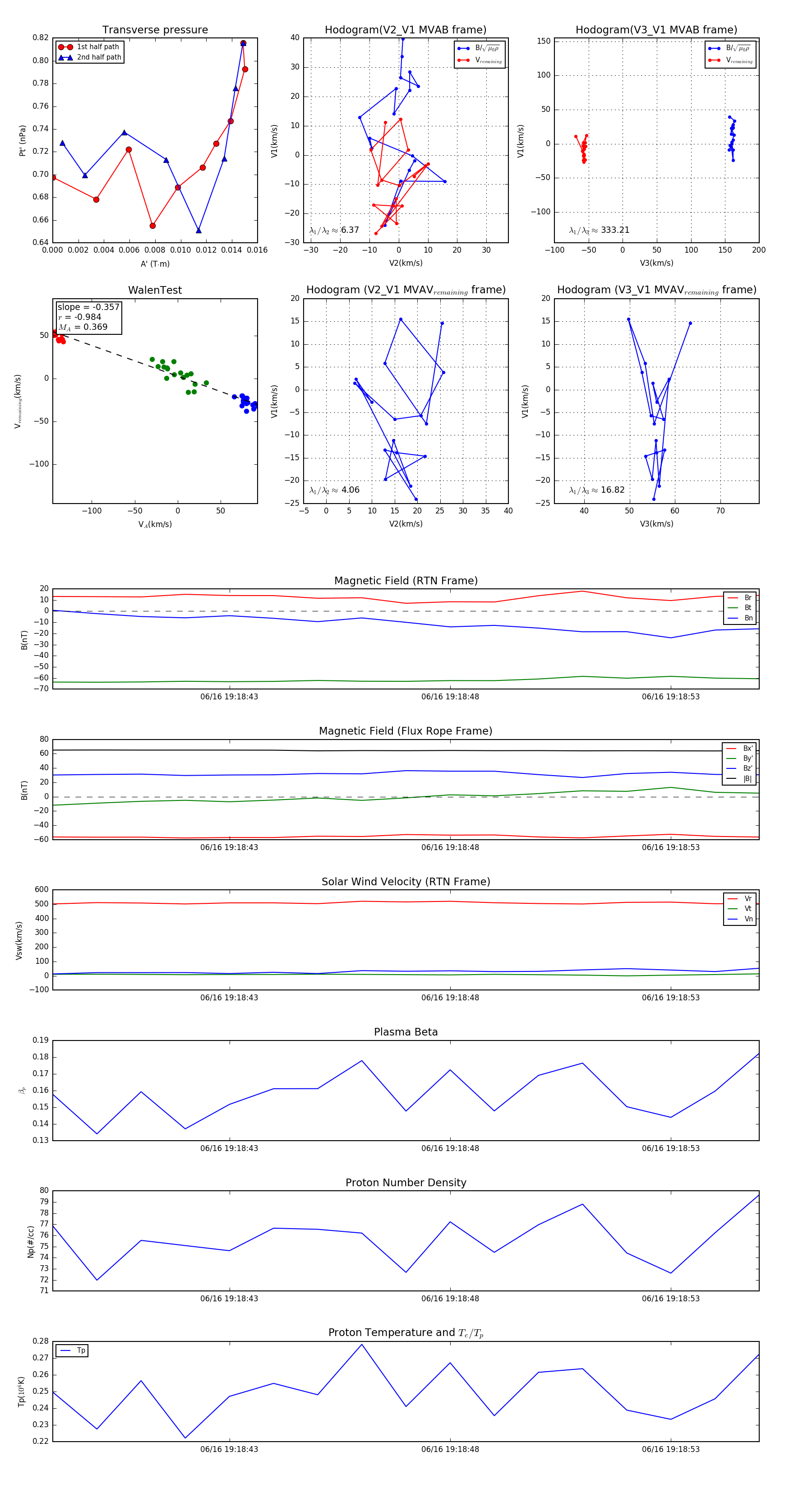
Flux Rope in 2023

Flux Rope Event 2023-06-16 19:18:39 ~ 2023-06-16 19:18:55 (17 seconds)


plot