HOME   LIST
‹–   –›

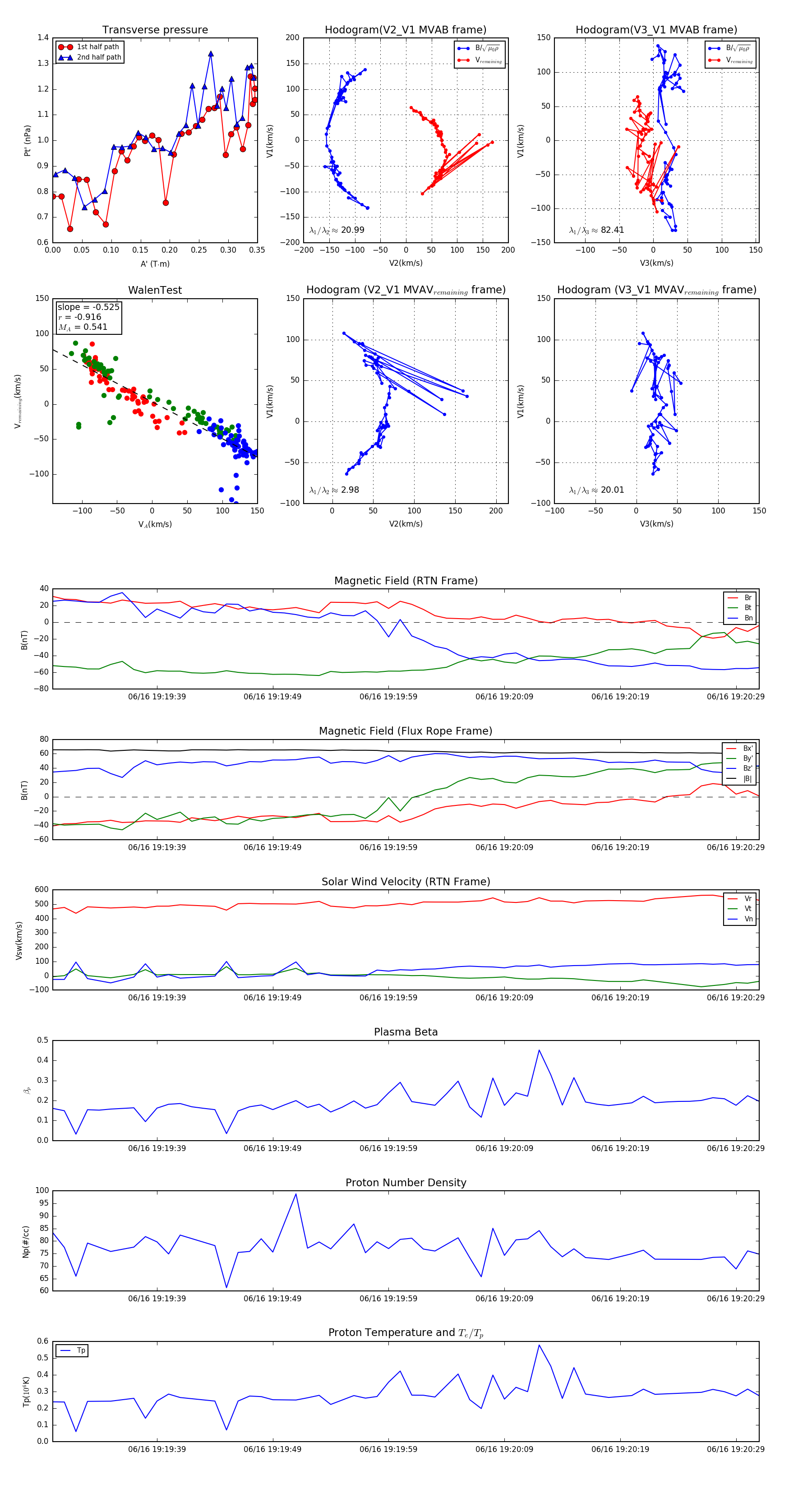
Flux Rope in 2023

Flux Rope Event 2023-06-16 19:19:30 ~ 2023-06-16 19:20:31 (62 seconds)


plot