HOME   LIST
‹–   –›

Flux Rope in 2023

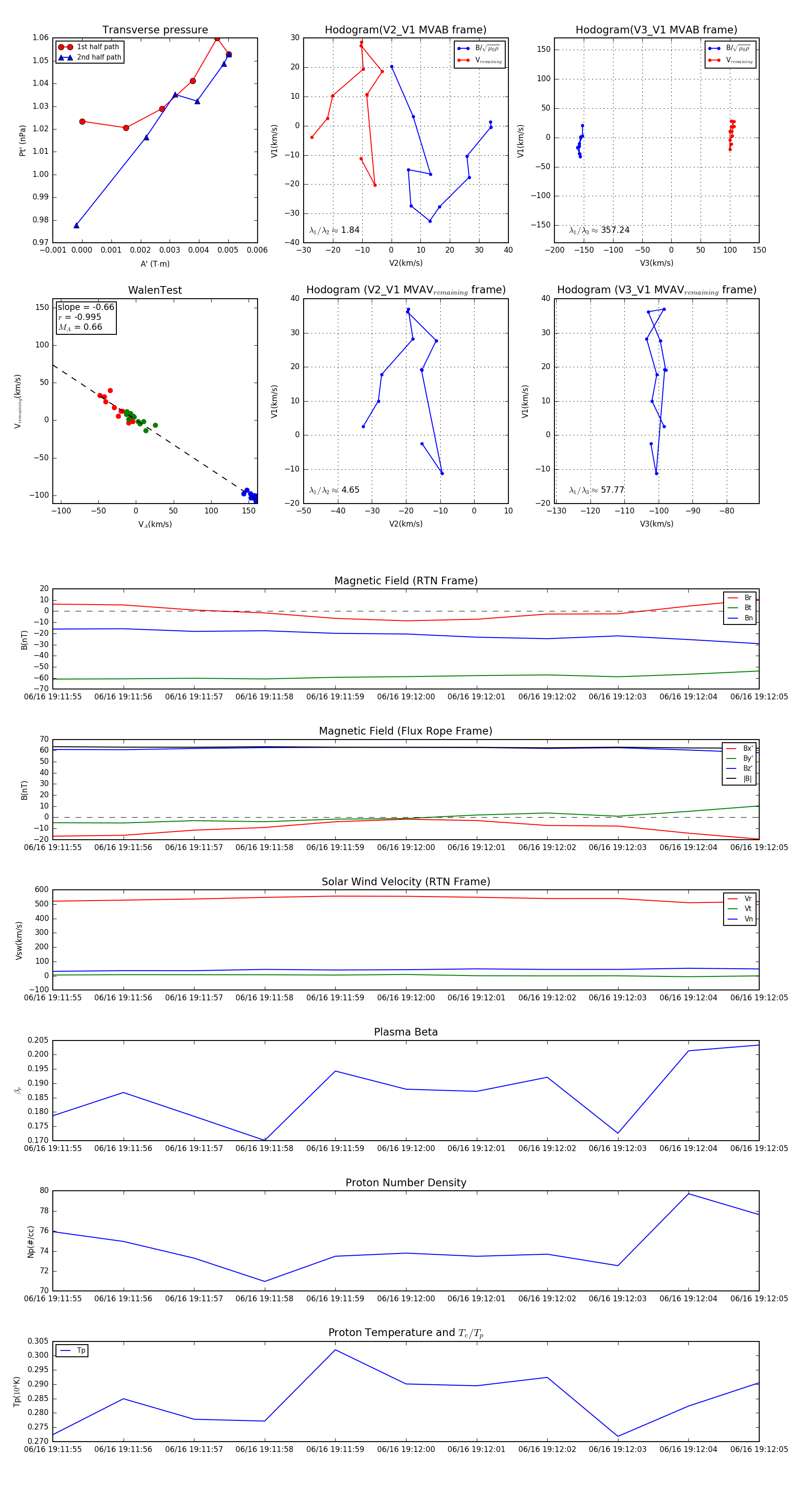
Flux Rope Event 2023-06-16 19:11:55 ~ 2023-06-16 19:12:05 (11 seconds)


plot