HOME   LIST
‹–   –›

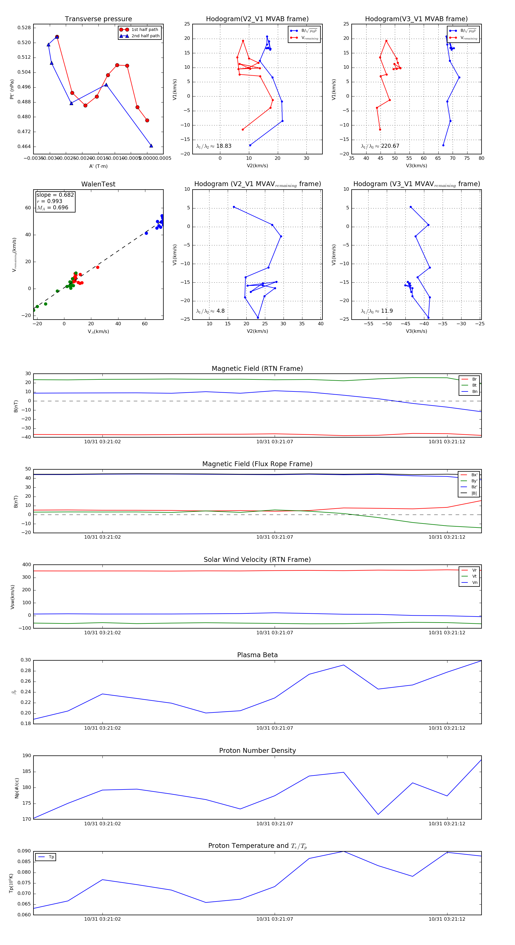
Flux Rope in 2018

Flux Rope Event 2018-10-31 03:21:00 ~ 2018-10-31 03:21:13 (14 seconds)


plot