HOME   LIST
‹–   –›

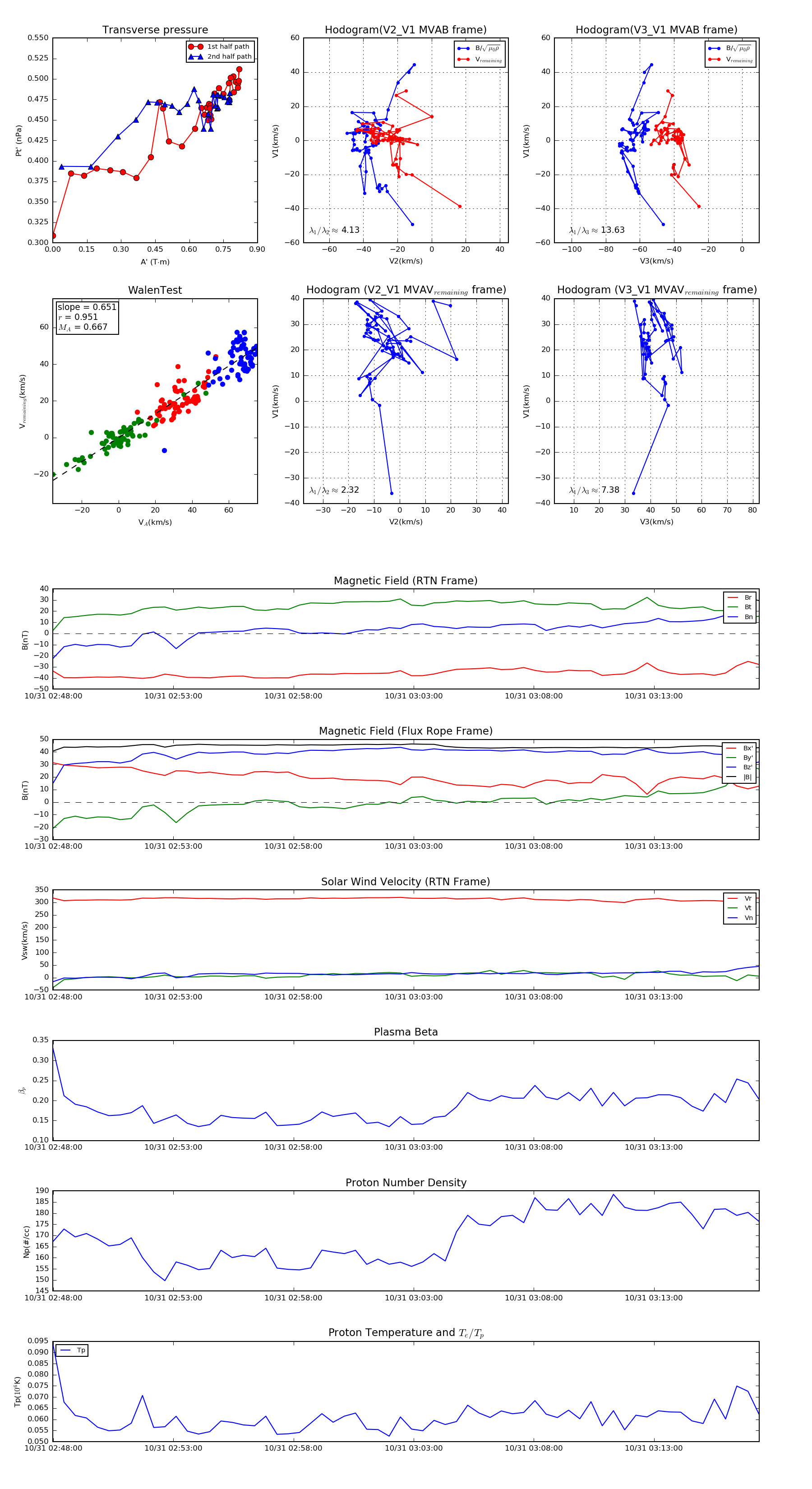
Flux Rope in 2018

Flux Rope Event 2018-10-31 02:47:59 ~ 2018-10-31 03:17:23 (1765 seconds)


plot