HOME   LIST
‹–   –›

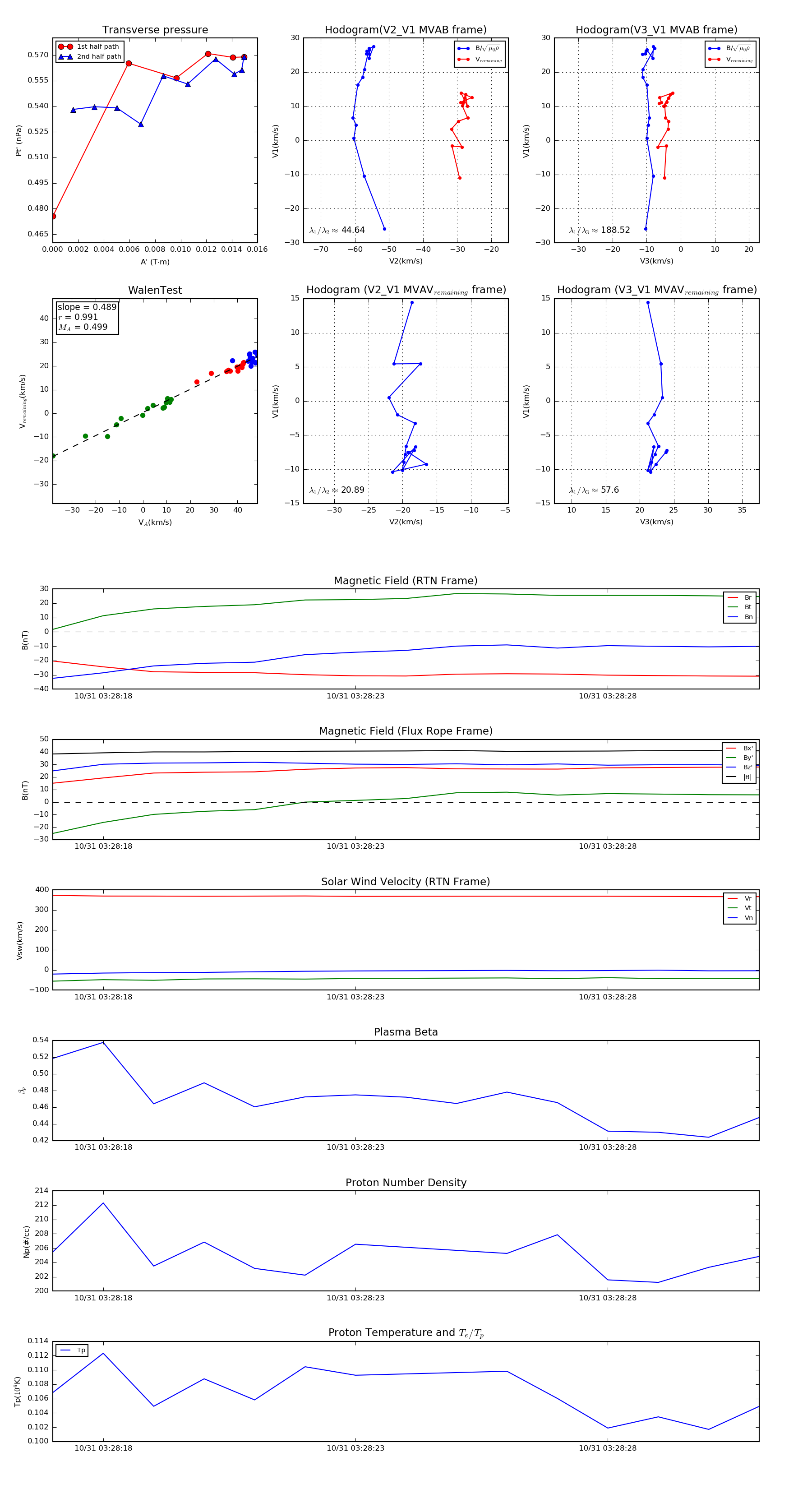
Flux Rope in 2018

Flux Rope Event 2018-10-31 03:28:17 ~ 2018-10-31 03:28:31 (15 seconds)


plot