HOME   LIST
‹–   –›

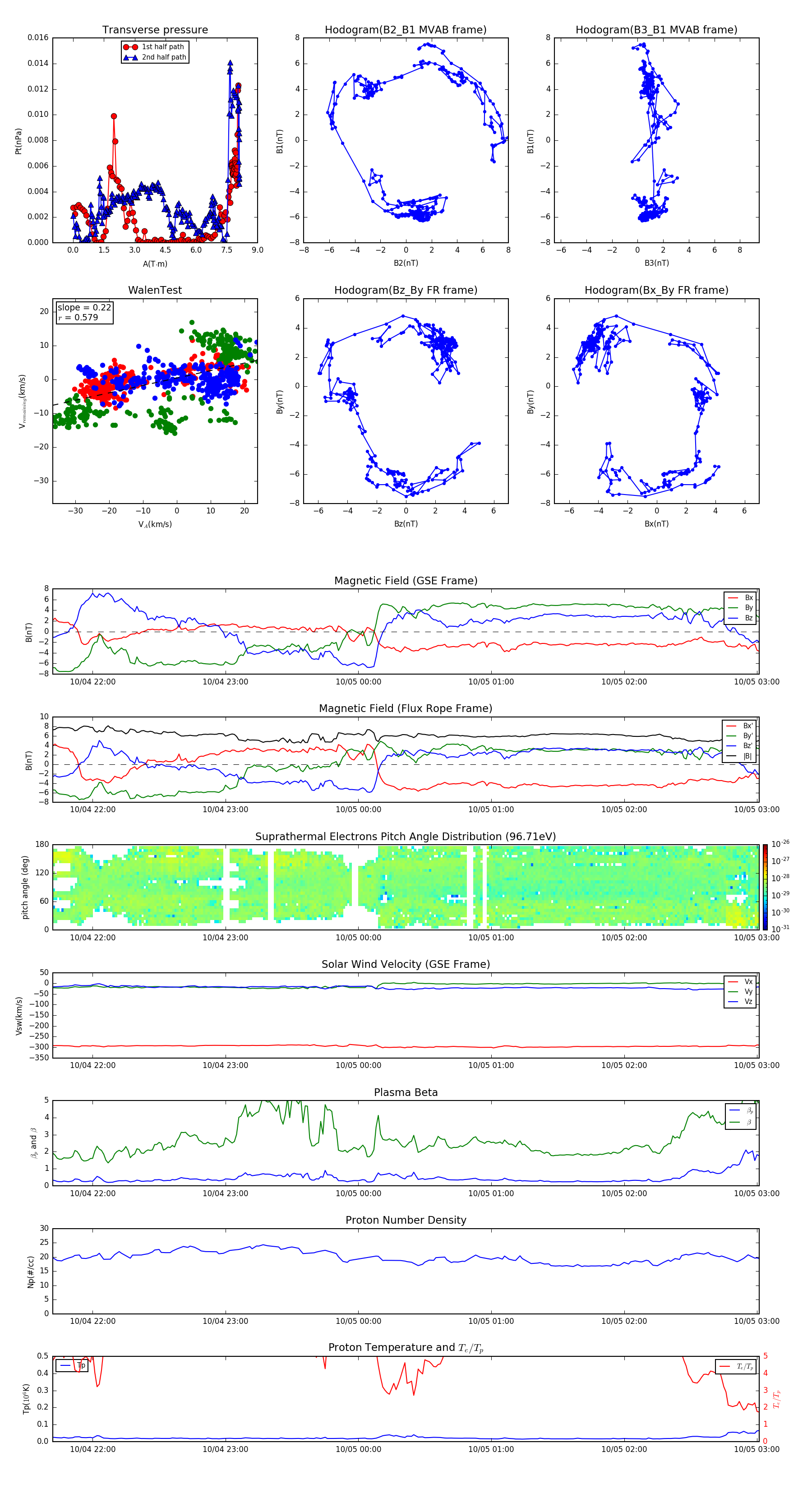
Flux Rope in 2010

Flux Rope Event 2010-10-04 21:42 ~ 2010-10-05 03:01 (320 minutes)


plot