HOME   LIST
‹–   –›

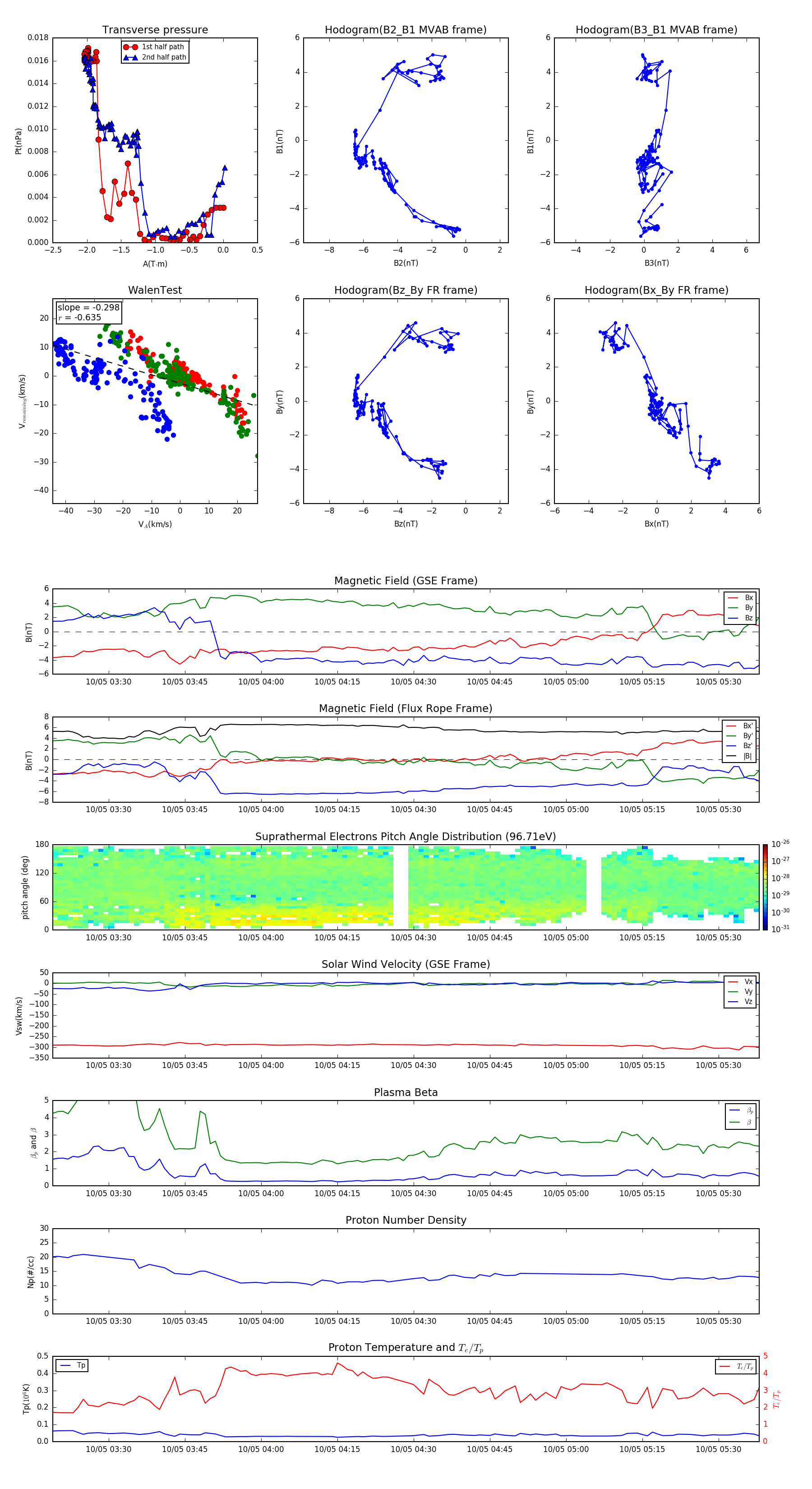
Flux Rope in 2010

Flux Rope Event 2010-10-05 03:19 ~ 2010-10-05 05:38 (140 minutes)


plot