HOME   LIST
‹–   –›

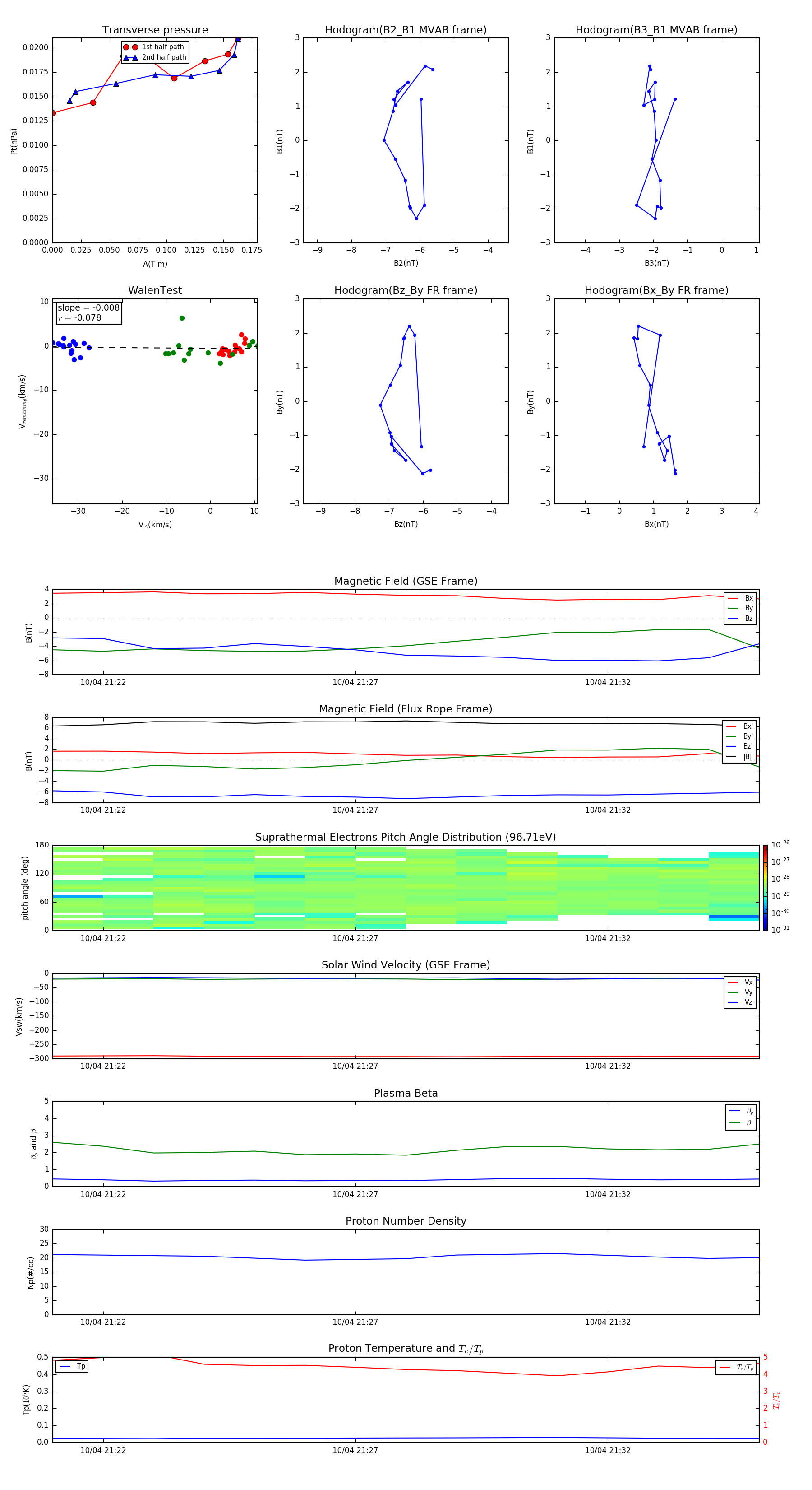
Flux Rope in 2010

Flux Rope Event 2010-10-04 21:21 ~ 2010-10-04 21:35 (15 minutes)


plot