HOME   LIST
‹–   –›

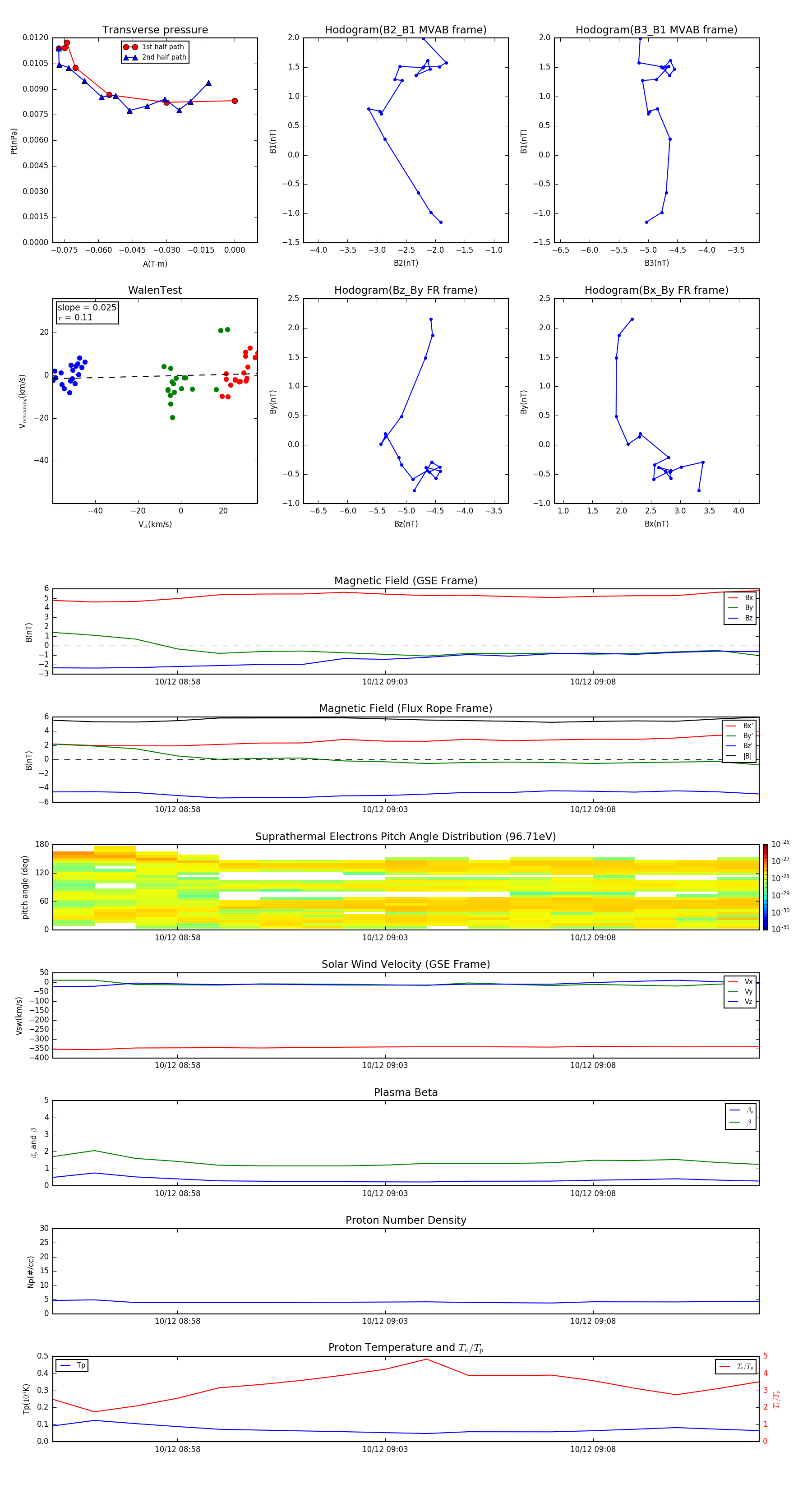
Flux Rope in 2003

Flux Rope Event 2003-10-12 08:55 ~ 2003-10-12 09:12 (18 minutes)


plot