HOME   LIST
‹–   –›

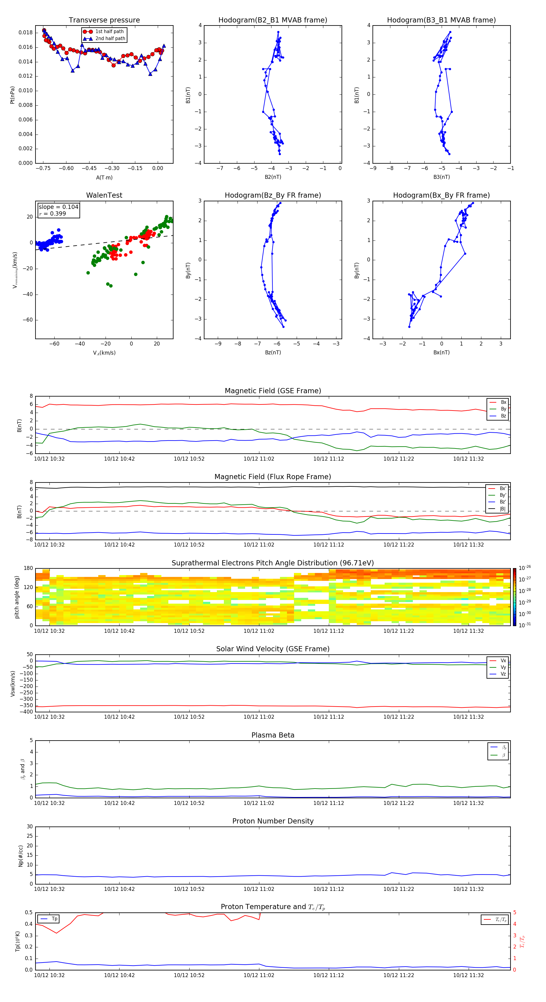
Flux Rope in 2003

Flux Rope Event 2003-10-12 10:30 ~ 2003-10-12 11:38 (69 minutes)


plot