HOME   LIST
‹–   –›

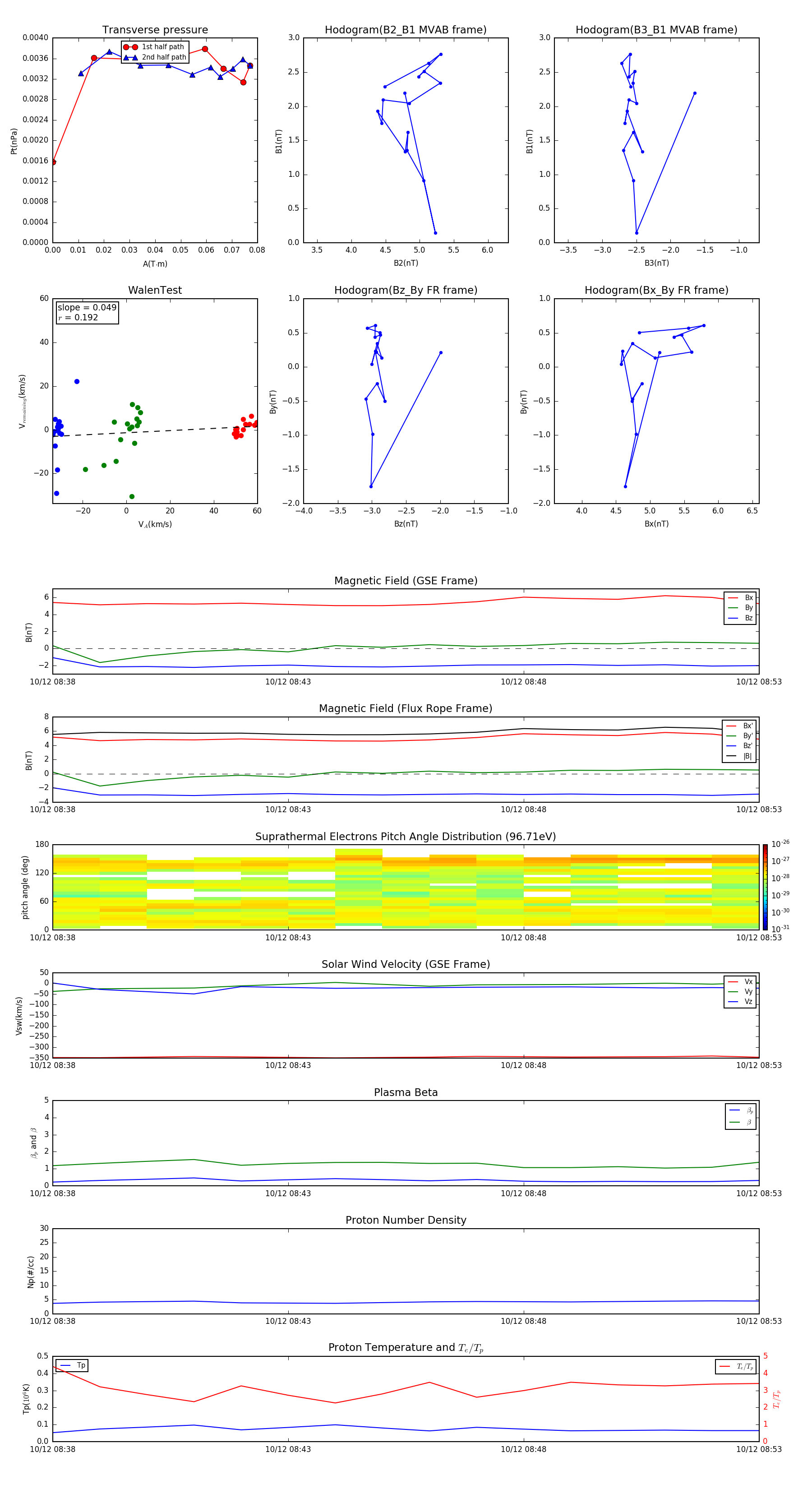
Flux Rope in 2003

Flux Rope Event 2003-10-12 08:38 ~ 2003-10-12 08:53 (16 minutes)


plot