HOME   LIST
‹–   –›

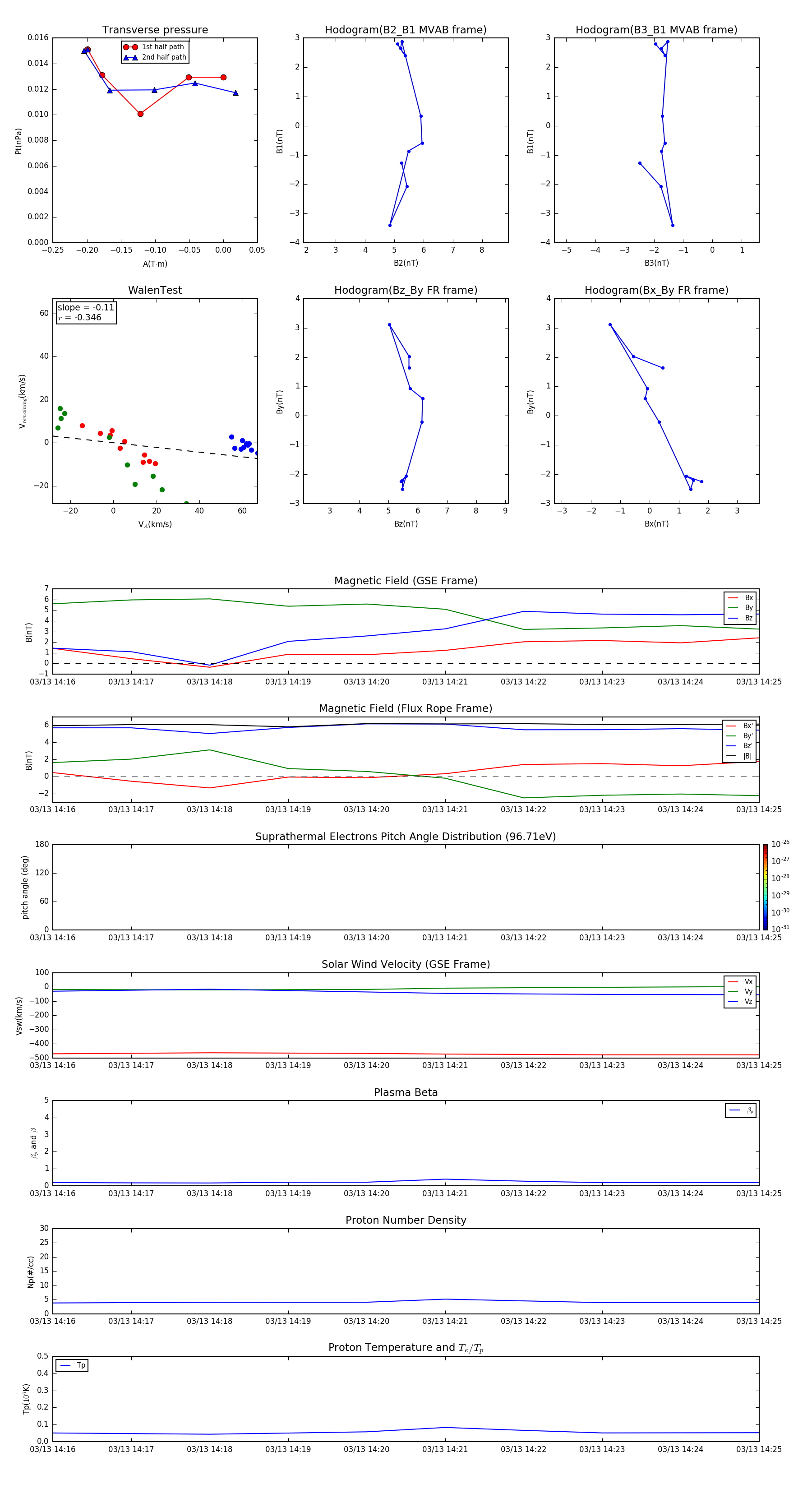
Flux Rope in 2002

Flux Rope Event 2002-03-13 14:16 ~ 2002-03-13 14:25 (10 minutes)


plot