HOME   LIST
‹–   –›

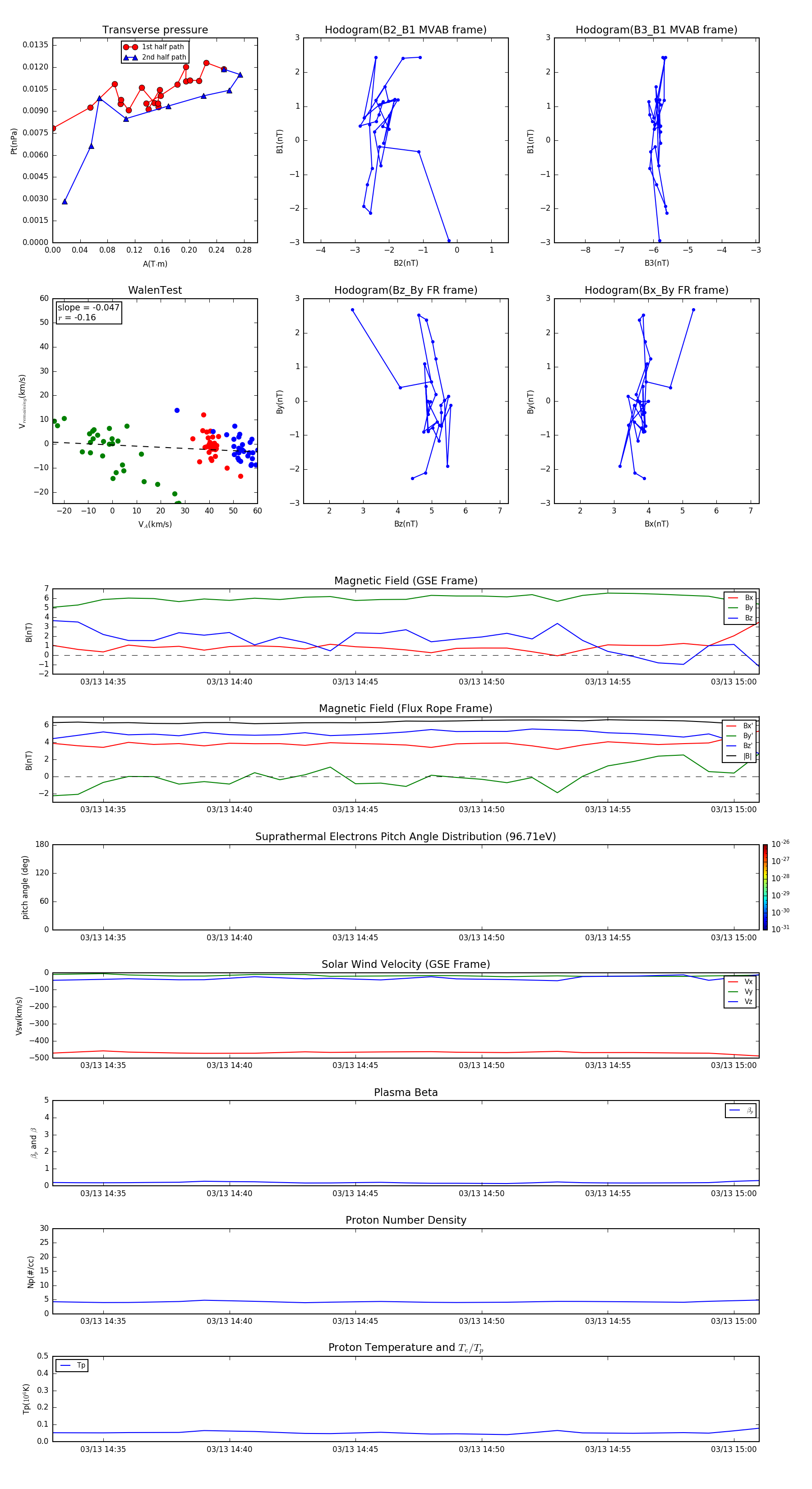
Flux Rope in 2002

Flux Rope Event 2002-03-13 14:33 ~ 2002-03-13 15:01 (29 minutes)


plot