HOME   LIST
‹–   –›

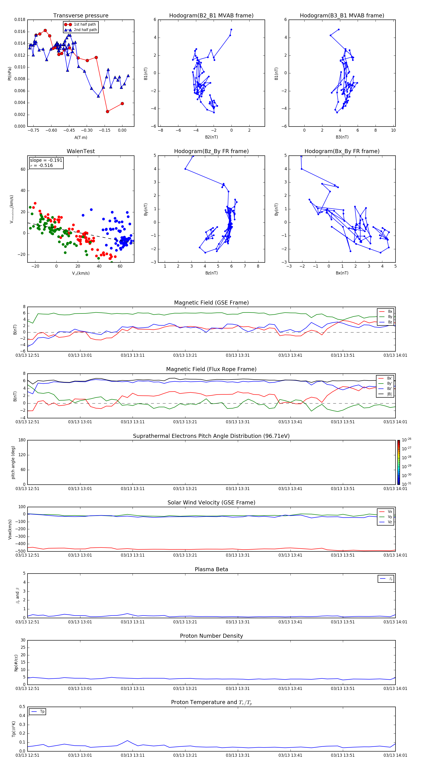
Flux Rope in 2002

Flux Rope Event 2002-03-13 12:51 ~ 2002-03-13 14:01 (71 minutes)


plot