HOME   LIST
‹–   –›

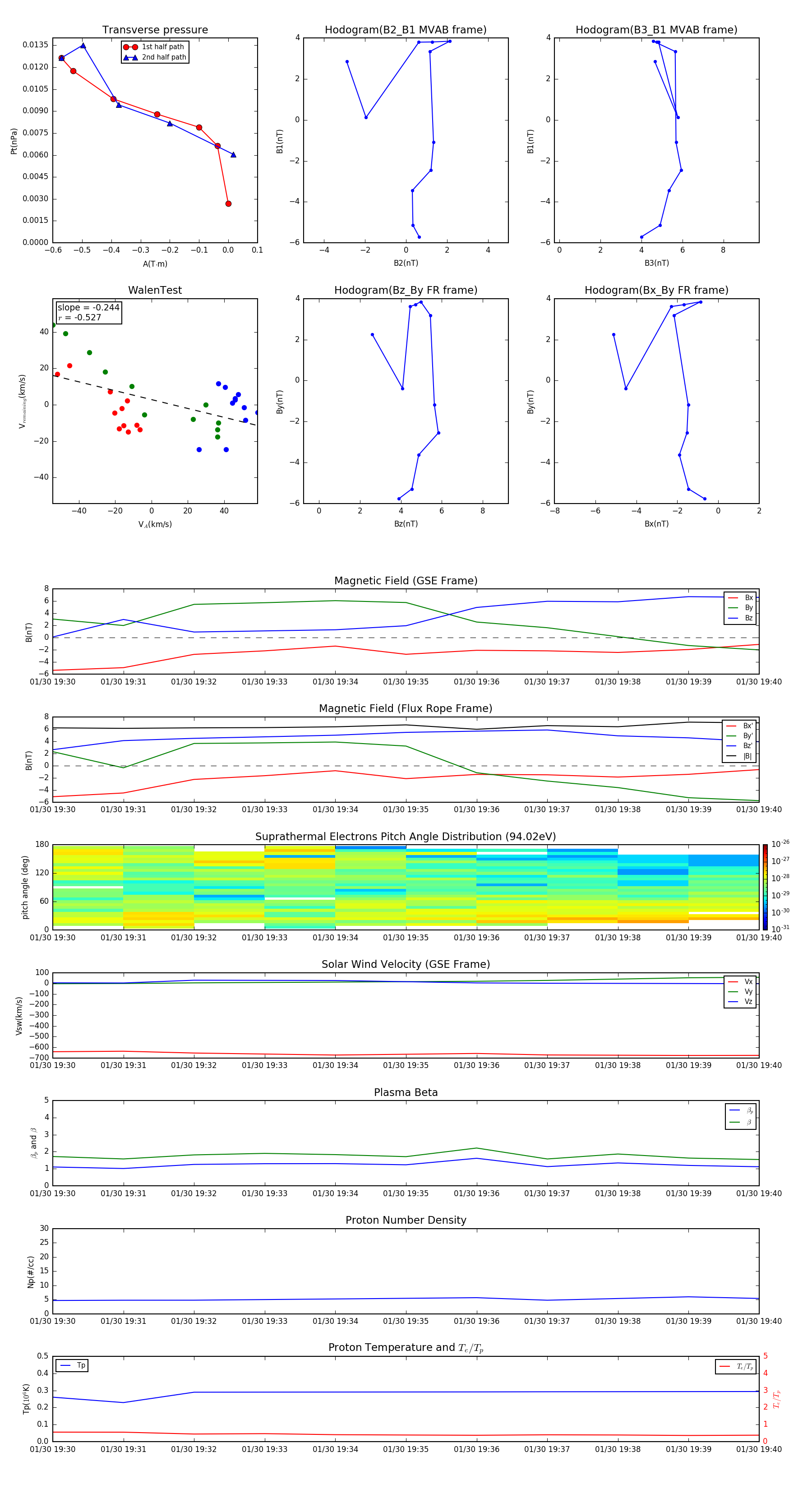
Flux Rope in 2000

Flux Rope Event 2000-01-30 19:30 ~ 2000-01-30 19:40 (11 minutes)


plot