HOME   LIST
‹–   –›

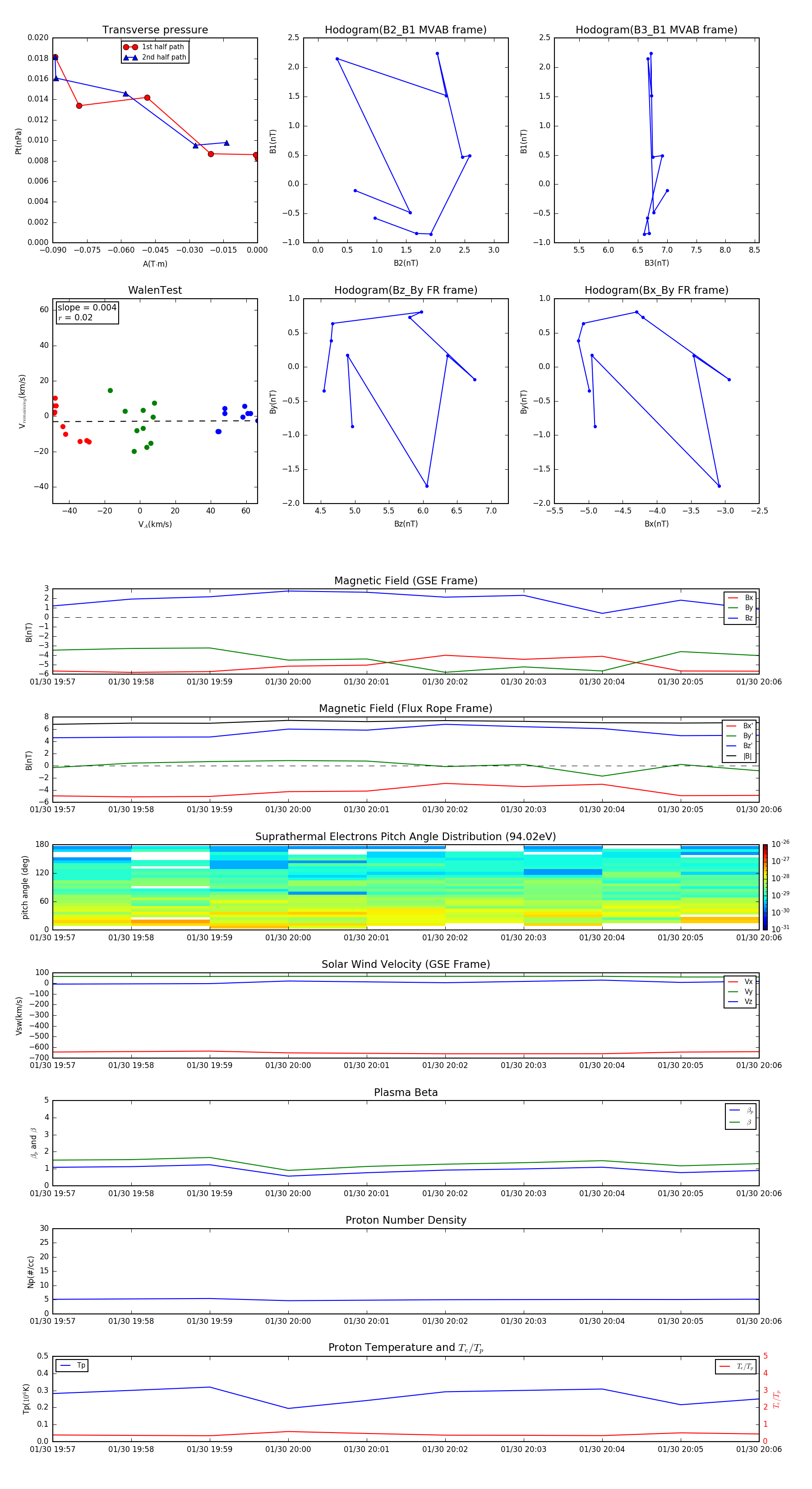
Flux Rope in 2000

Flux Rope Event 2000-01-30 19:57 ~ 2000-01-30 20:06 (10 minutes)


plot