HOME   LIST
‹–   –›

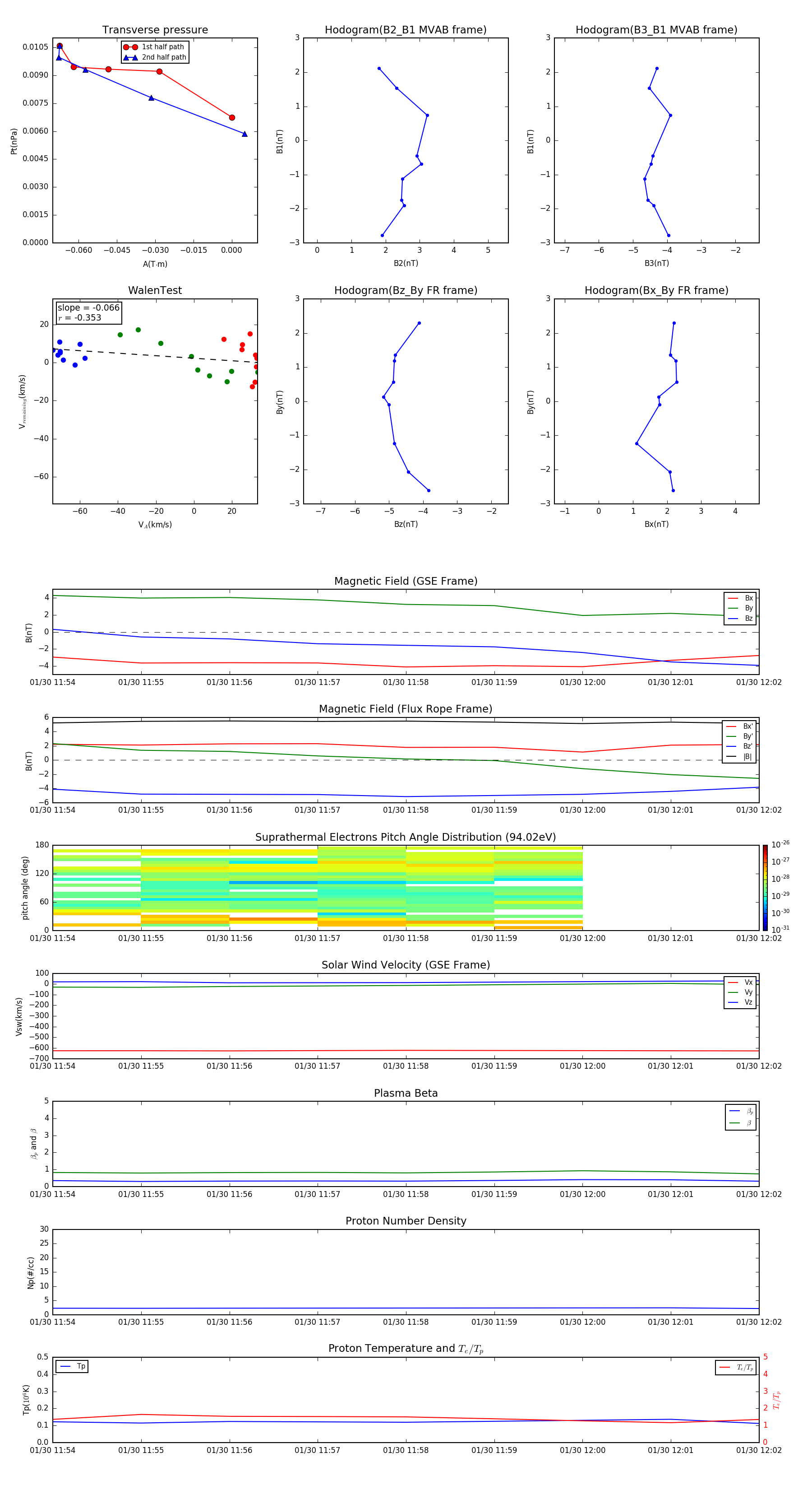
Flux Rope in 2000

Flux Rope Event 2000-01-30 11:54 ~ 2000-01-30 12:02 (9 minutes)


plot