HOME   LIST
‹–   –›

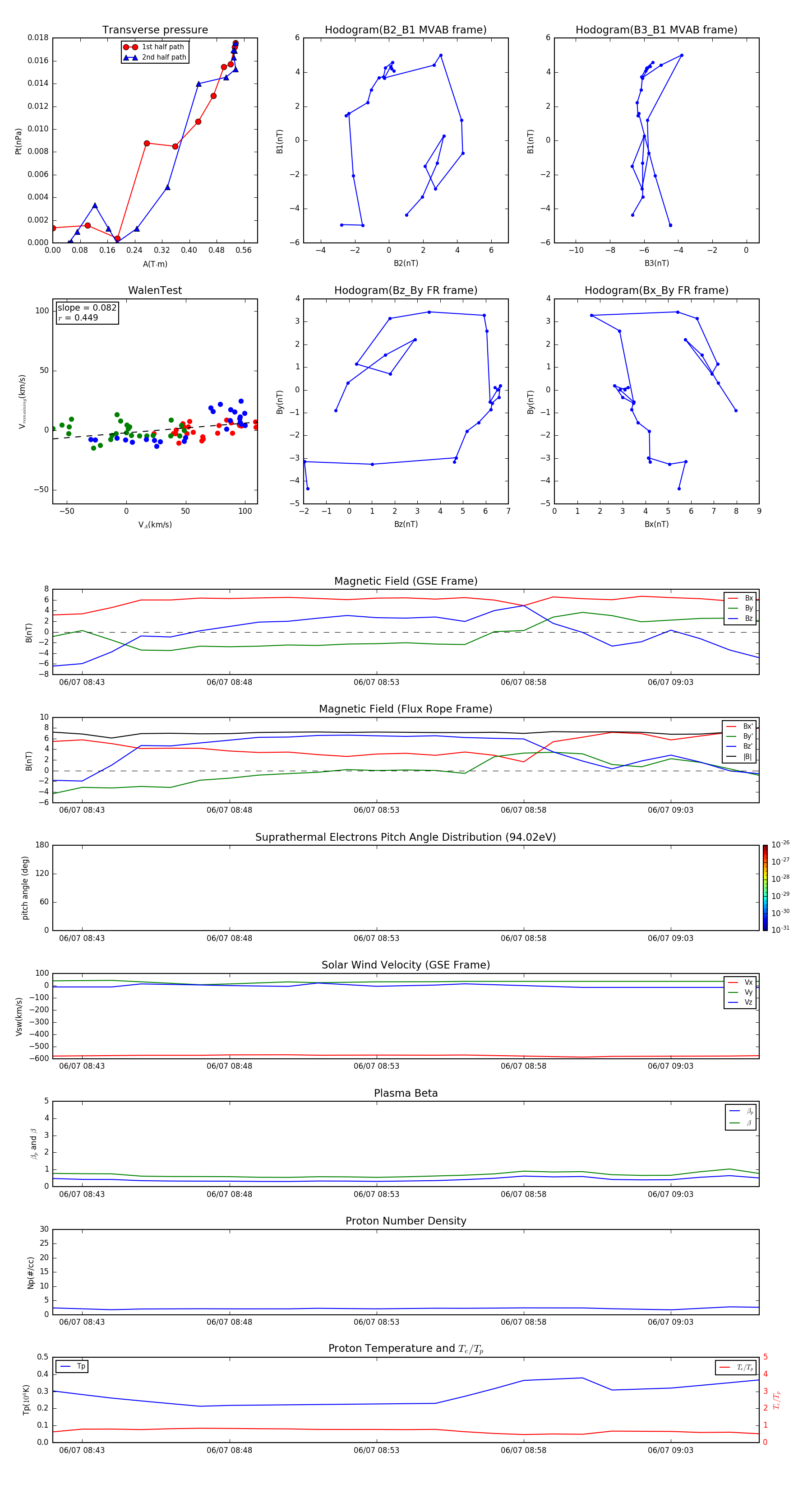
Flux Rope in 1998

Flux Rope Event 1998-06-07 08:42 ~ 1998-06-07 09:06 (25 minutes)


plot