HOME   LIST
‹–   –›

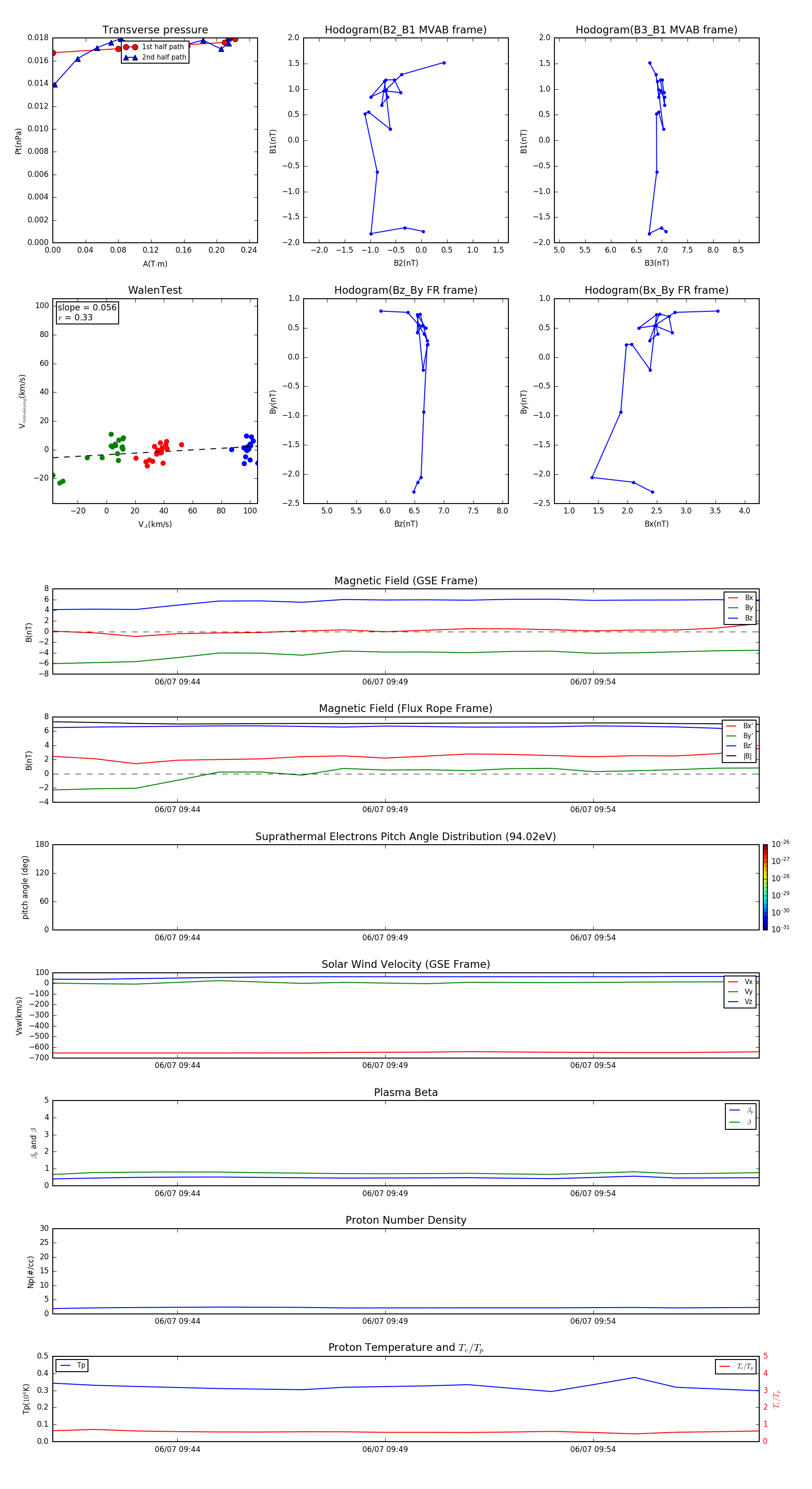
Flux Rope in 1998

Flux Rope Event 1998-06-07 09:41 ~ 1998-06-07 09:58 (18 minutes)


plot