HOME   LIST
‹–   –›

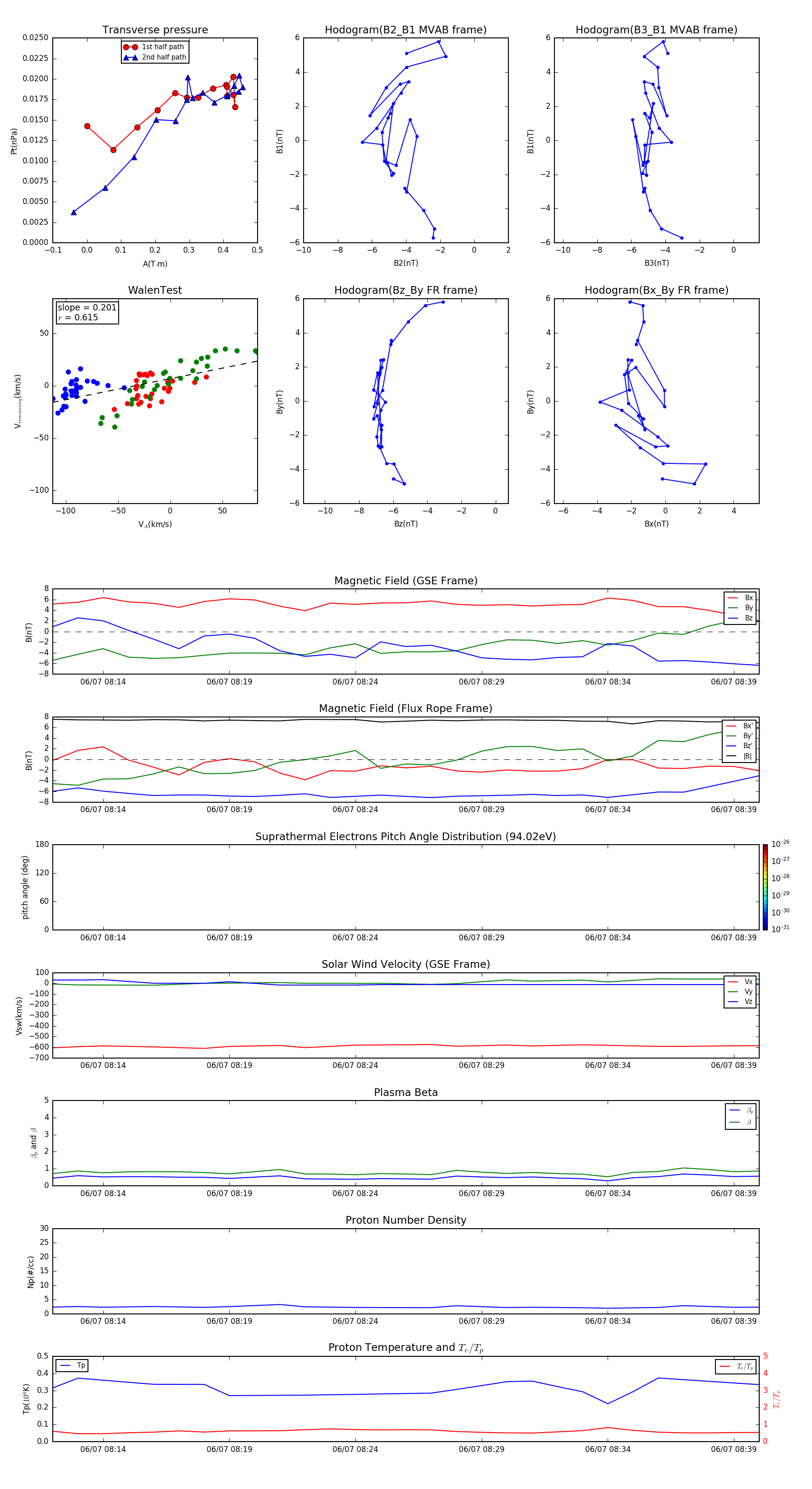
Flux Rope in 1998

Flux Rope Event 1998-06-07 08:12 ~ 1998-06-07 08:40 (29 minutes)


plot