HOME   LIST
‹–   –›

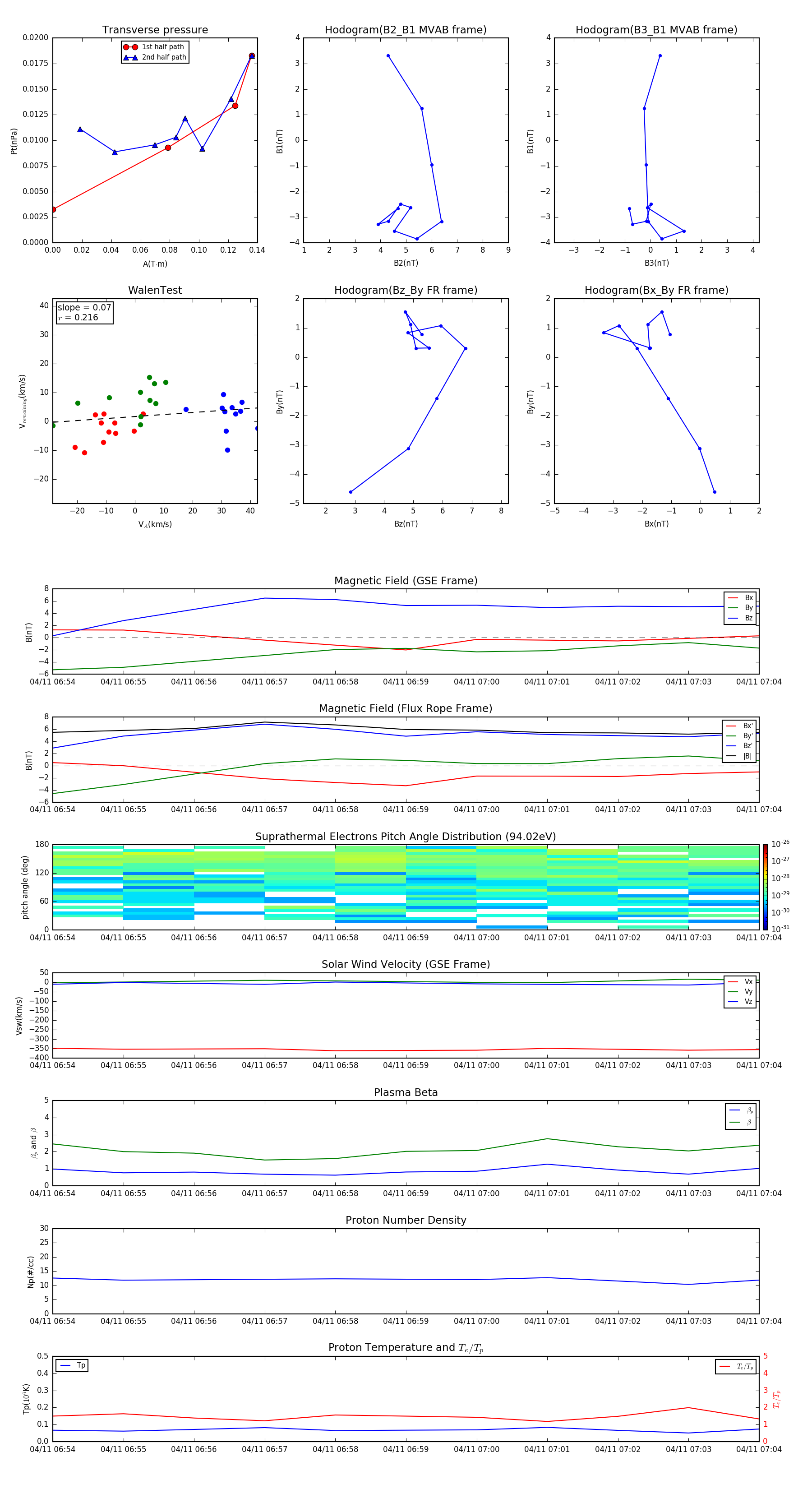
Flux Rope in 1998

Flux Rope Event 1998-04-11 06:54 ~ 1998-04-11 07:04 (11 minutes)


plot