HOME   LIST
‹–   –›

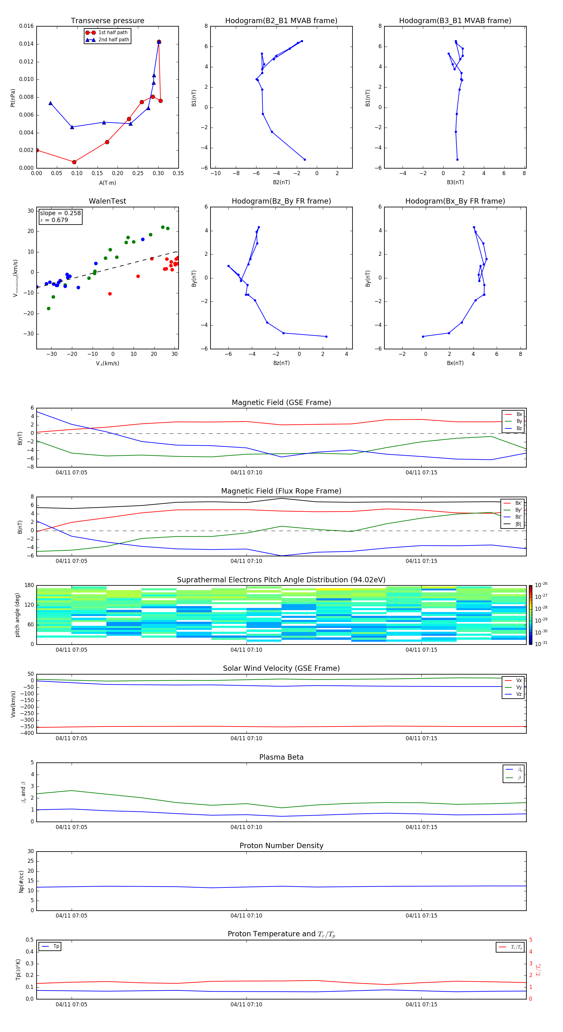
Flux Rope in 1998

Flux Rope Event 1998-04-11 07:04 ~ 1998-04-11 07:18 (15 minutes)


plot