HOME   LIST
‹–   –›

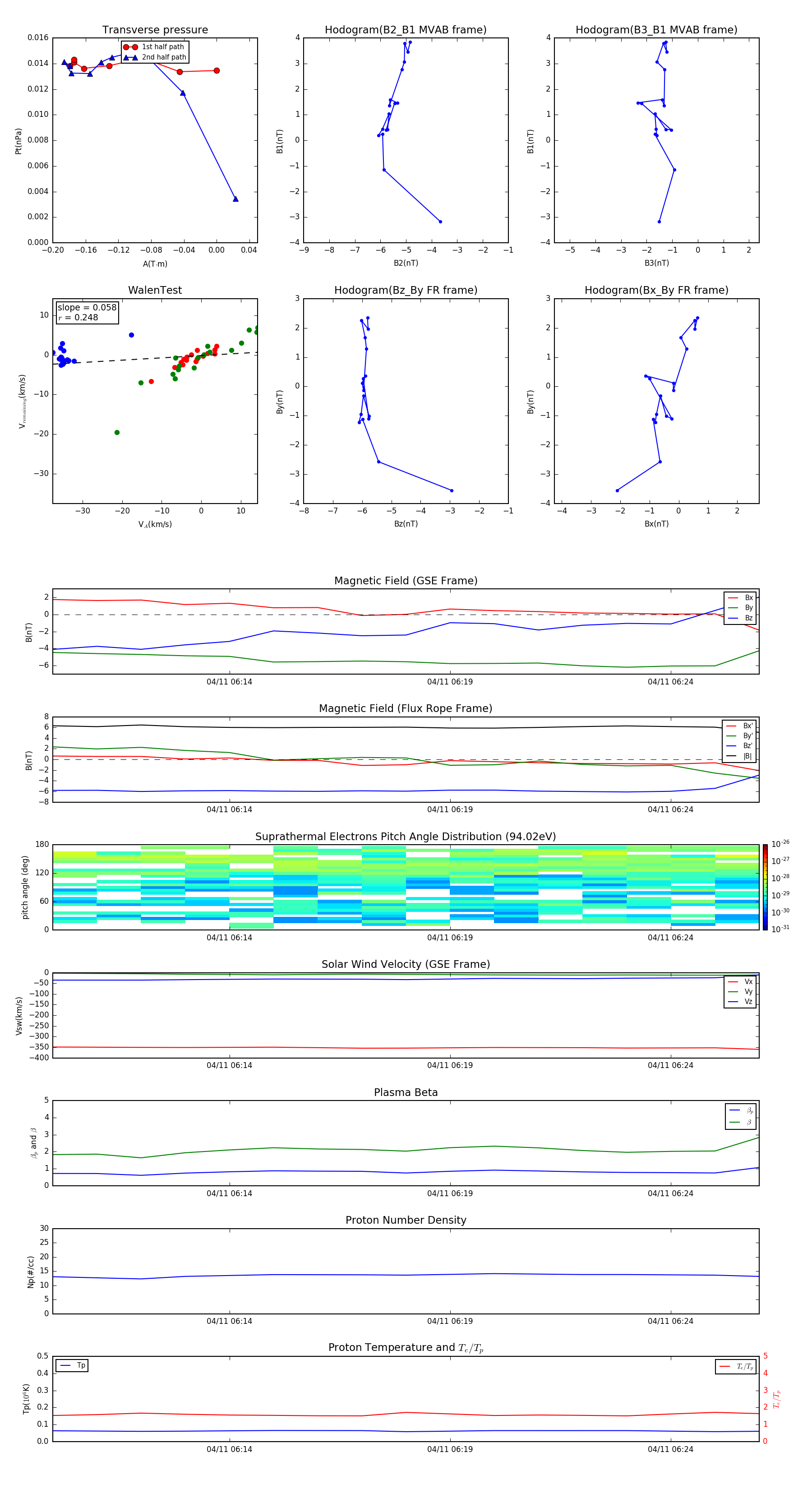
Flux Rope in 1998

Flux Rope Event 1998-04-11 06:10 ~ 1998-04-11 06:26 (17 minutes)


plot