HOME   LIST
‹–   –›

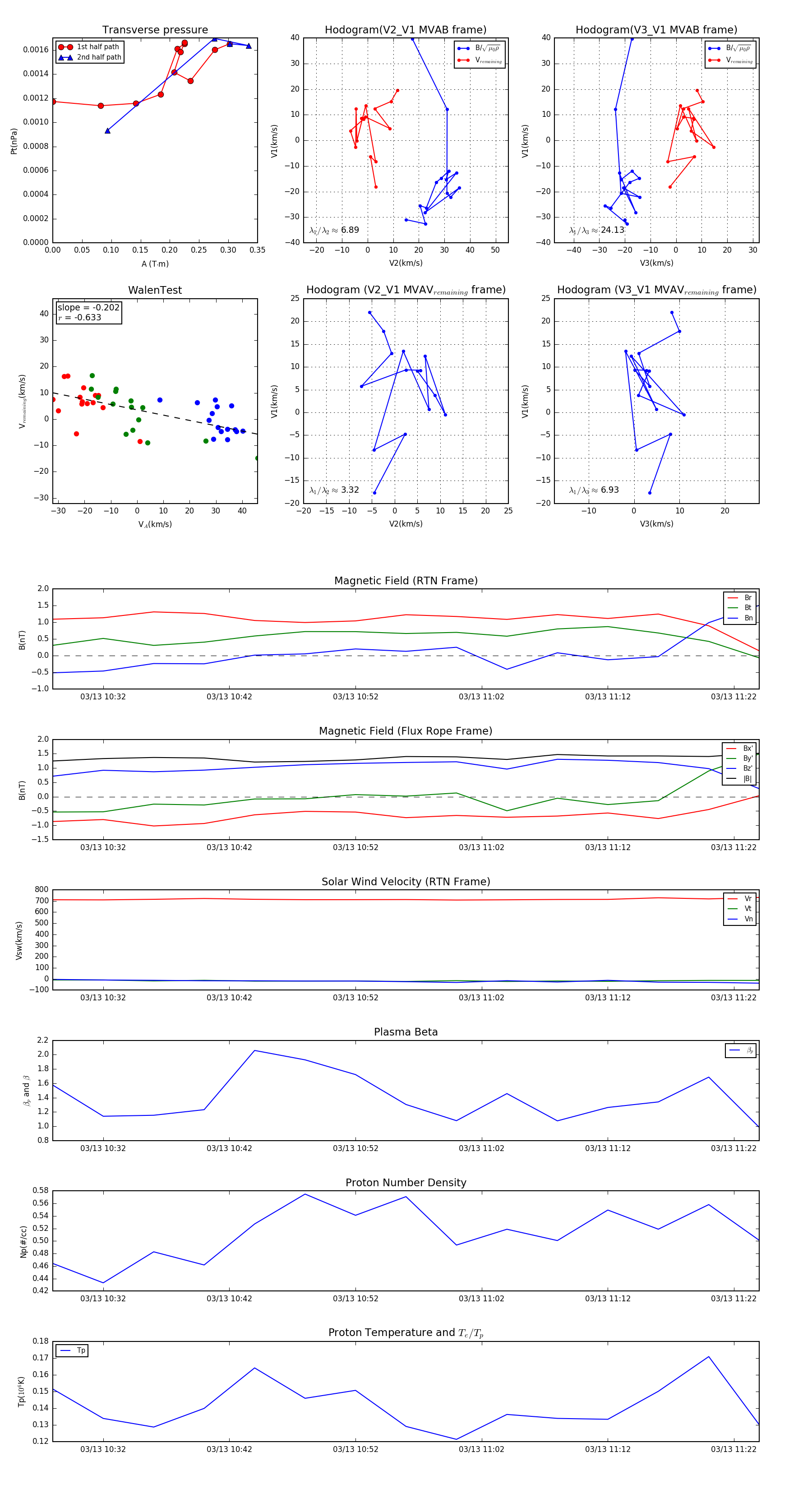
Flux Rope in 2007

Flux Rope Event 2007-03-13 10:28 ~ 2007-03-13 11:24 (57 minutes)


plot