HOME   LIST
‹–   –›

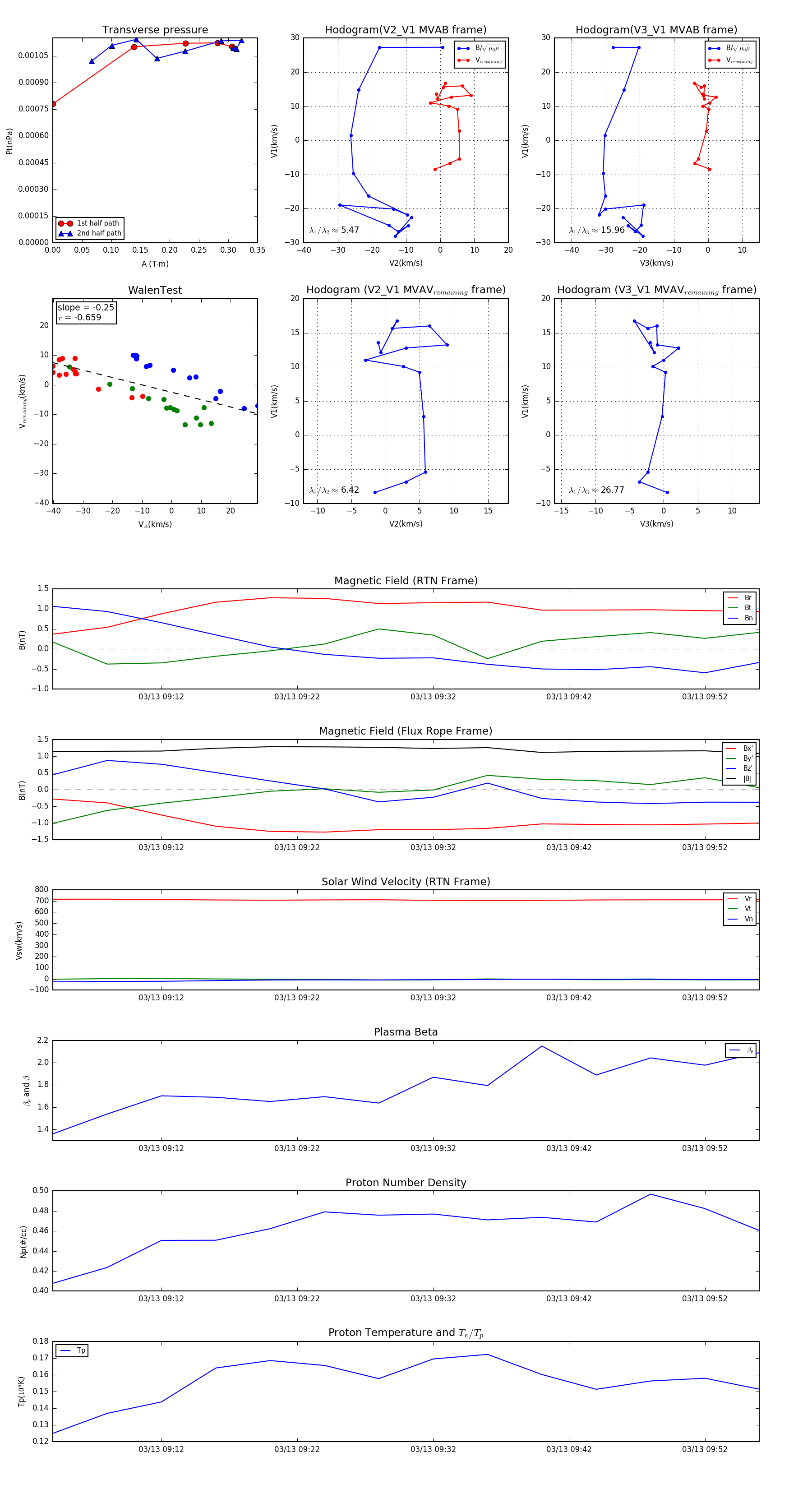
Flux Rope in 2007

Flux Rope Event 2007-03-13 09:04 ~ 2007-03-13 09:56 (53 minutes)


plot