HOME   LIST
‹–   –›

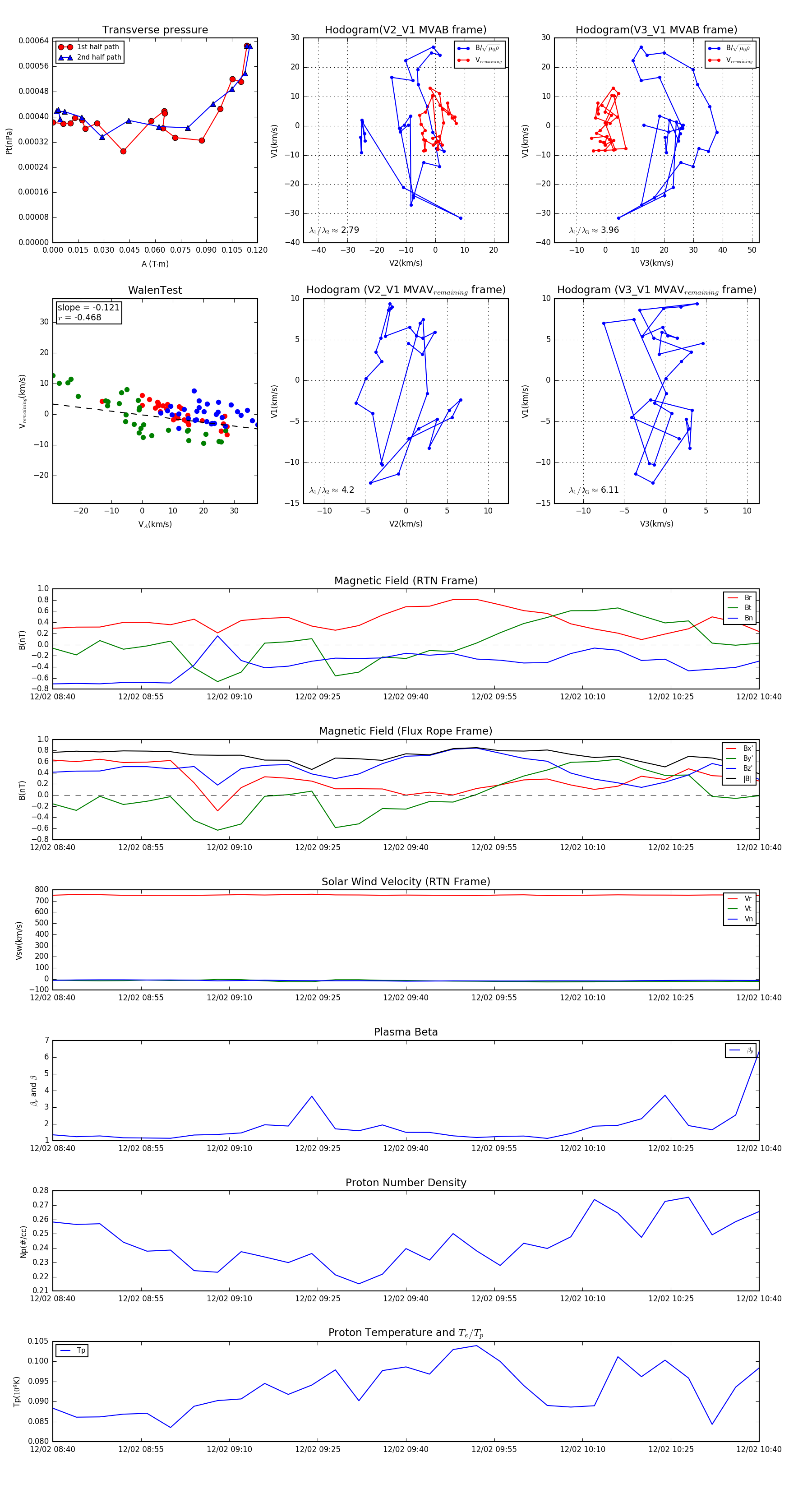
Flux Rope in 2006

Flux Rope Event 2006-12-02 08:40 ~ 2006-12-02 10:40 (121 minutes)


plot