HOME   LIST
‹–   –›

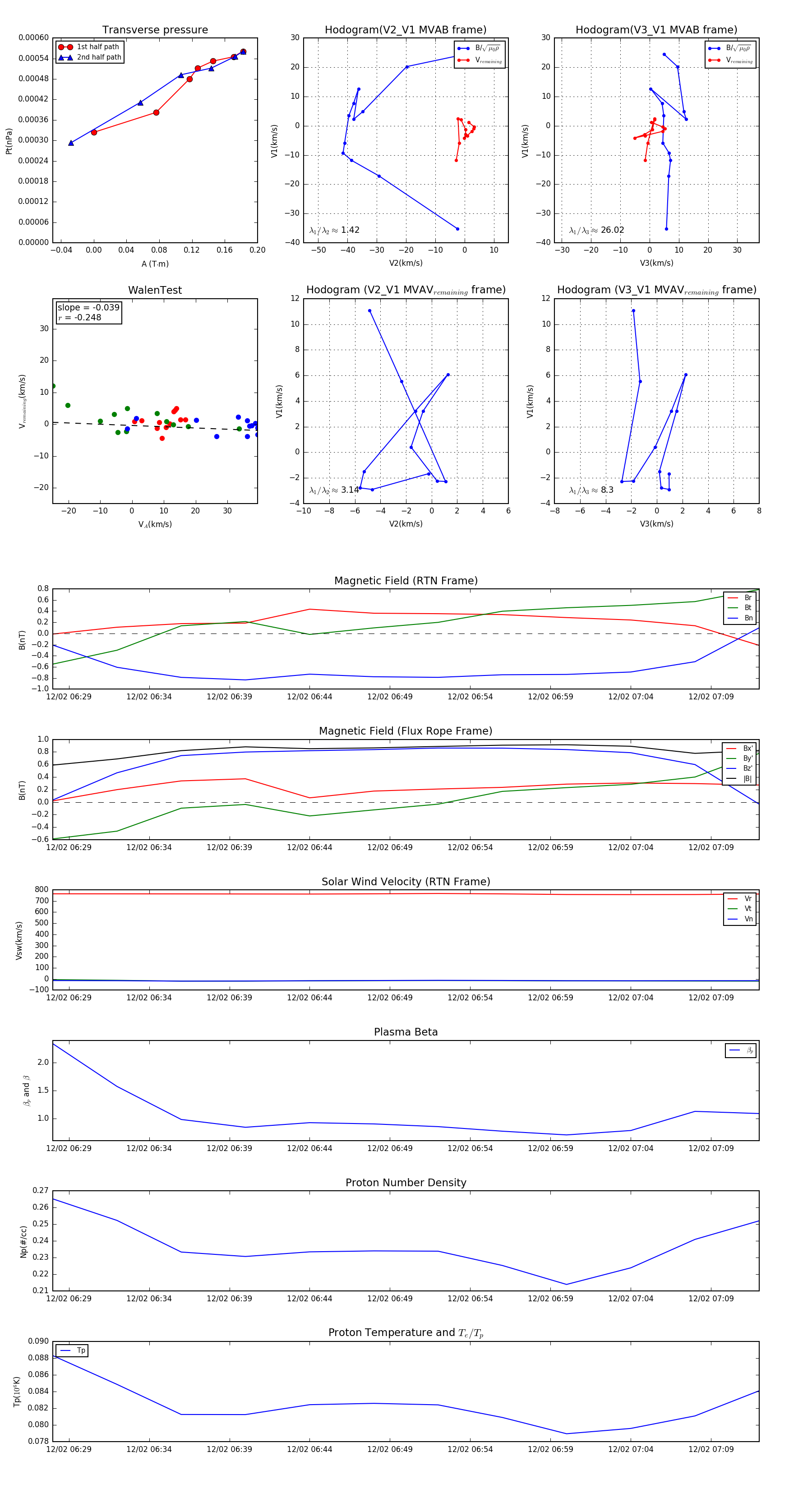
Flux Rope in 2006

Flux Rope Event 2006-12-02 06:28 ~ 2006-12-02 07:12 (45 minutes)


plot