HOME   LIST
‹–   –›

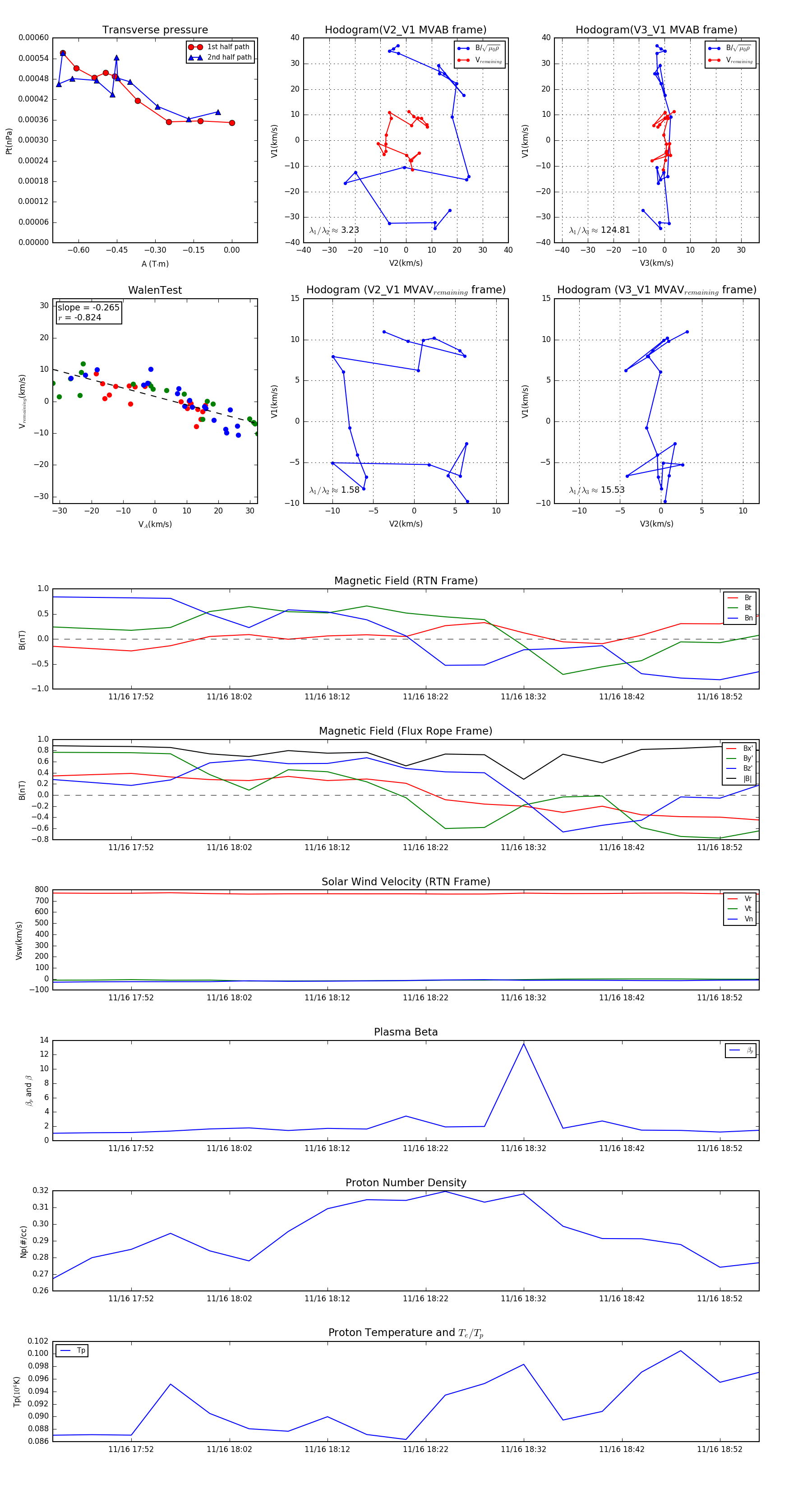
Flux Rope in 2006

Flux Rope Event 2006-11-16 17:44 ~ 2006-11-16 18:56 (73 minutes)


plot