HOME   LIST
‹–   –›

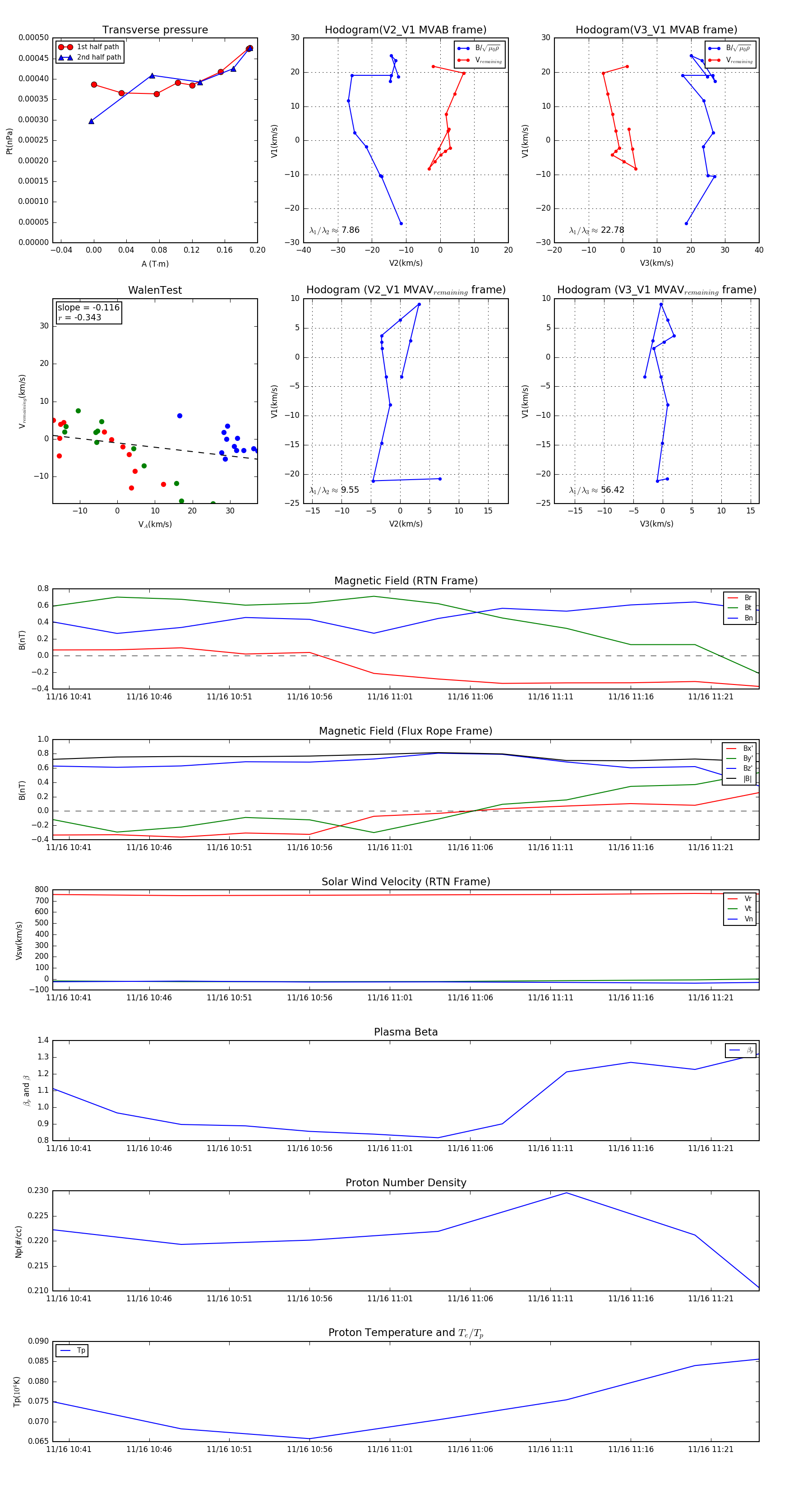
Flux Rope in 2006

Flux Rope Event 2006-11-16 10:40 ~ 2006-11-16 11:24 (45 minutes)


plot