HOME   LIST
‹–   –›

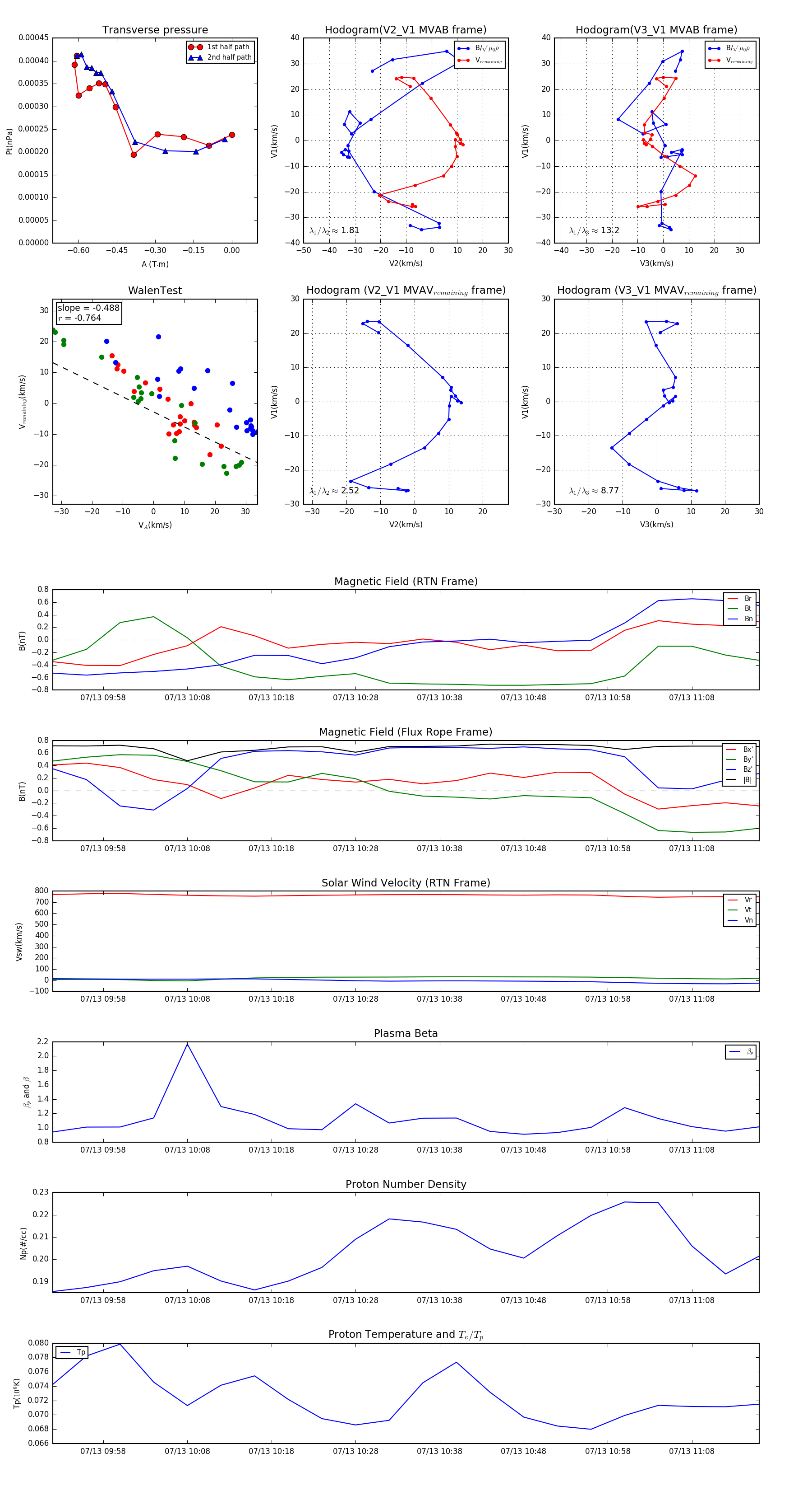
Flux Rope in 2006

Flux Rope Event 2006-07-13 09:52 ~ 2006-07-13 11:16 (85 minutes)


plot