HOME   LIST
‹–   –›

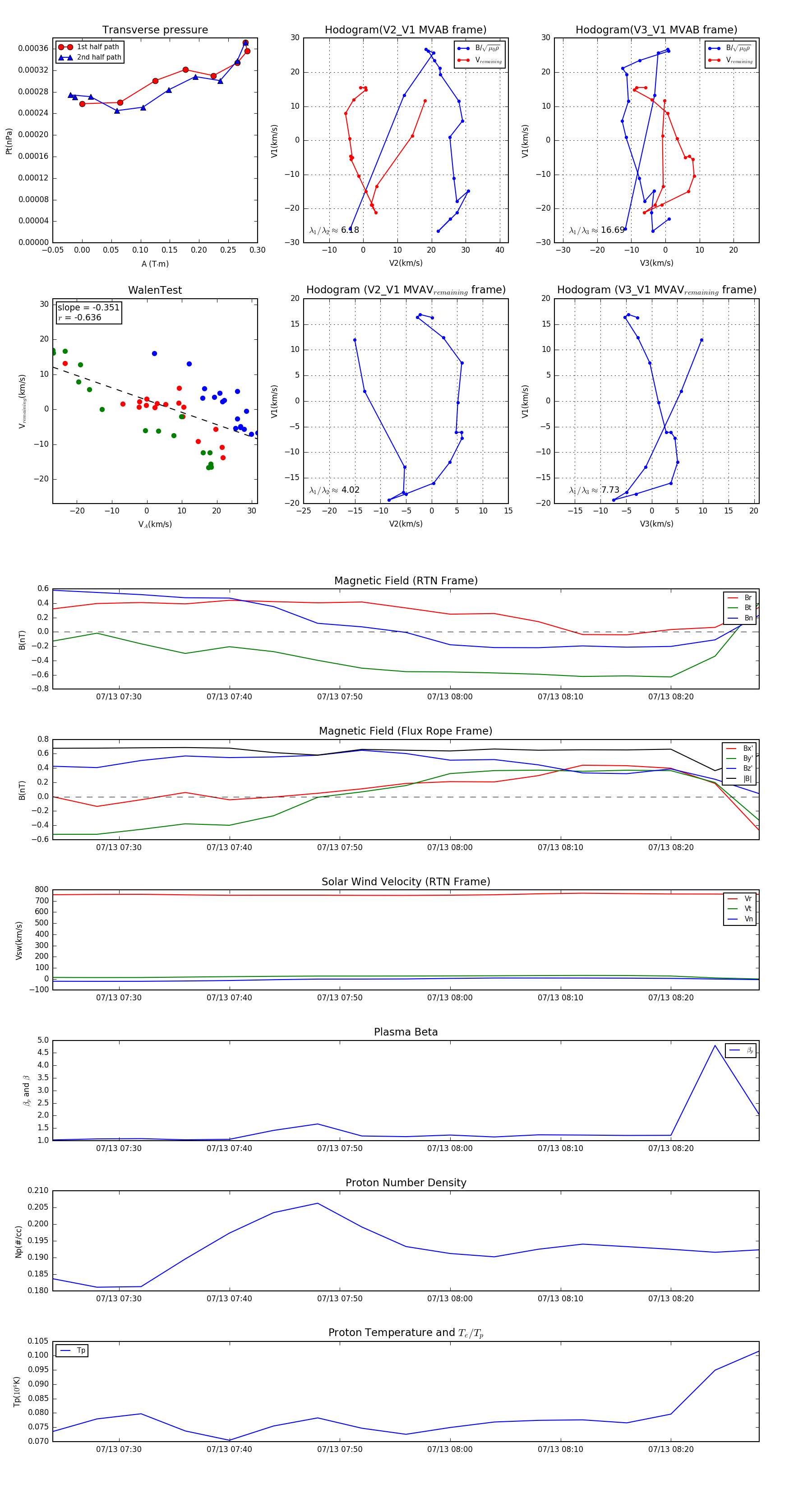
Flux Rope in 2006

Flux Rope Event 2006-07-13 07:24 ~ 2006-07-13 08:28 (65 minutes)


plot