HOME   LIST
‹–   –›

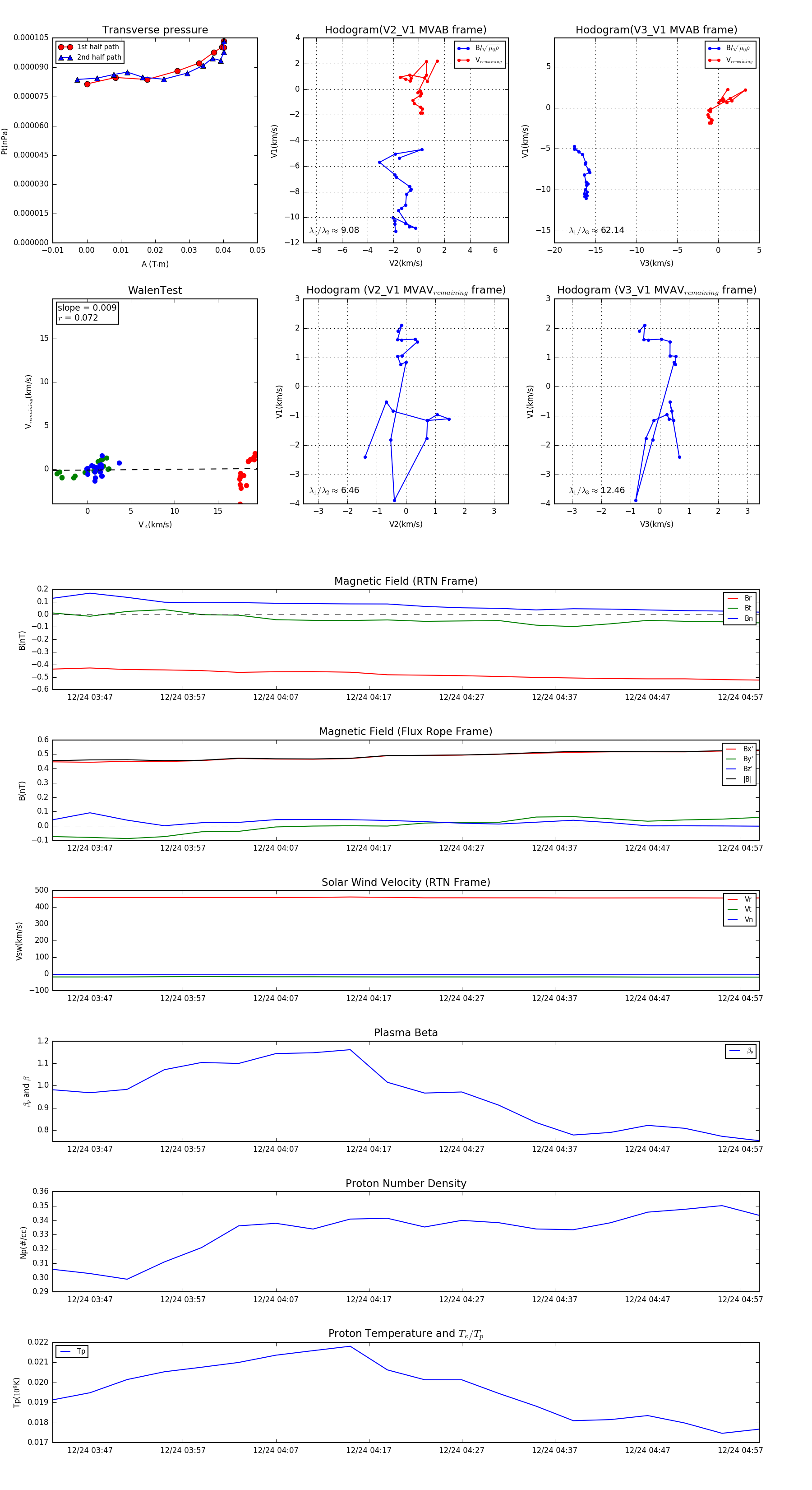
Flux Rope in 2005

Flux Rope Event 2005-12-24 03:43 ~ 2005-12-24 04:59 (77 minutes)


plot