HOME   LIST
‹–   –›

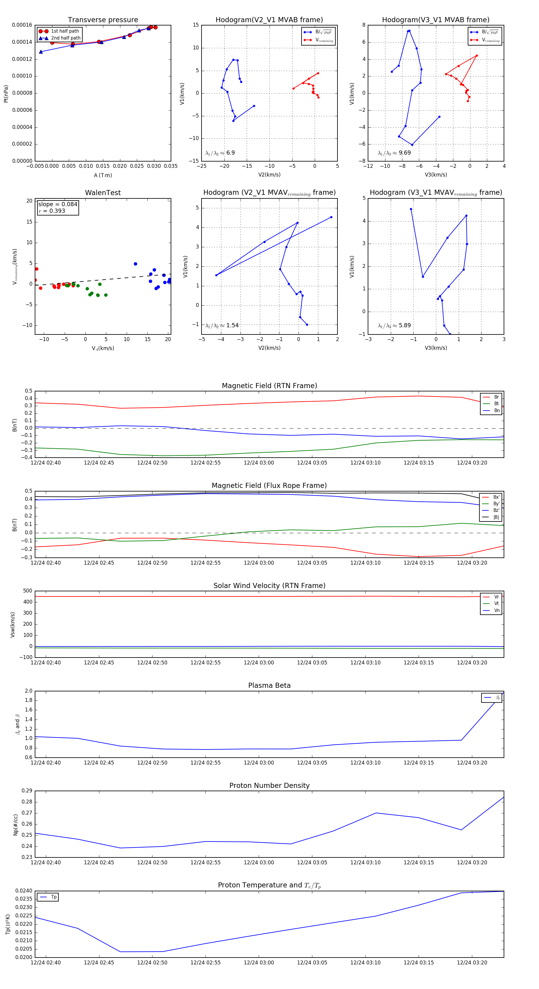
Flux Rope in 2005

Flux Rope Event 2005-12-24 02:39 ~ 2005-12-24 03:23 (45 minutes)


plot