HOME   LIST
‹–   –›

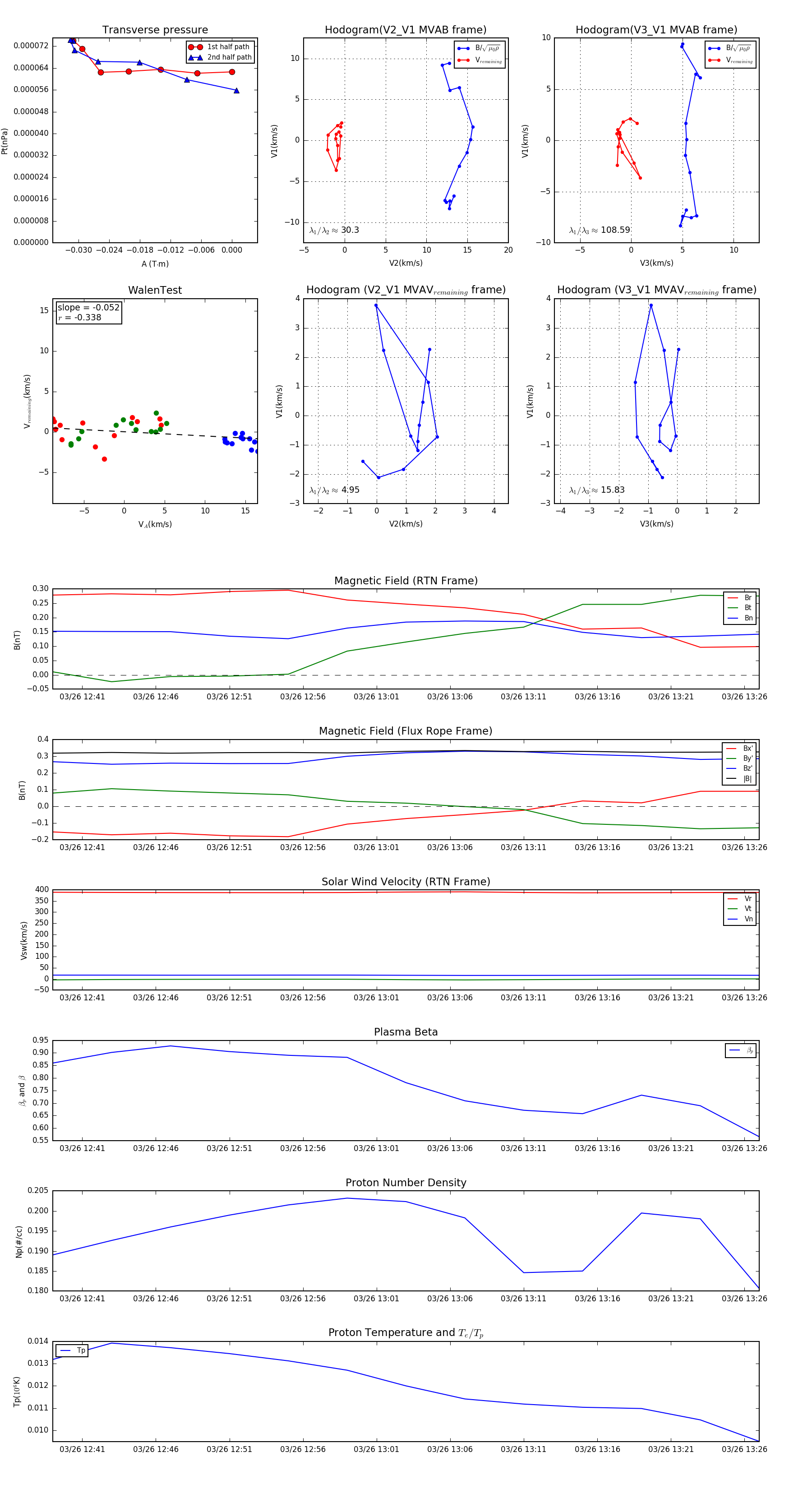
Flux Rope in 2005

Flux Rope Event 2005-03-26 12:39 ~ 2005-03-26 13:27 (49 minutes)


plot