HOME   LIST
‹–   –›

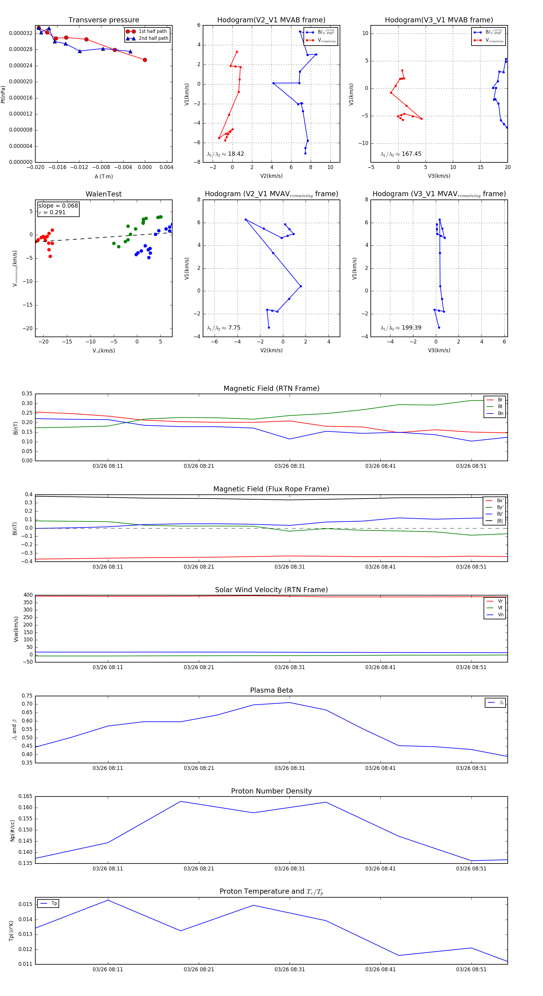
Flux Rope in 2005

Flux Rope Event 2005-03-26 08:03 ~ 2005-03-26 08:55 (53 minutes)


plot