HOME   LIST
‹–   –›

Flux Rope in 2004

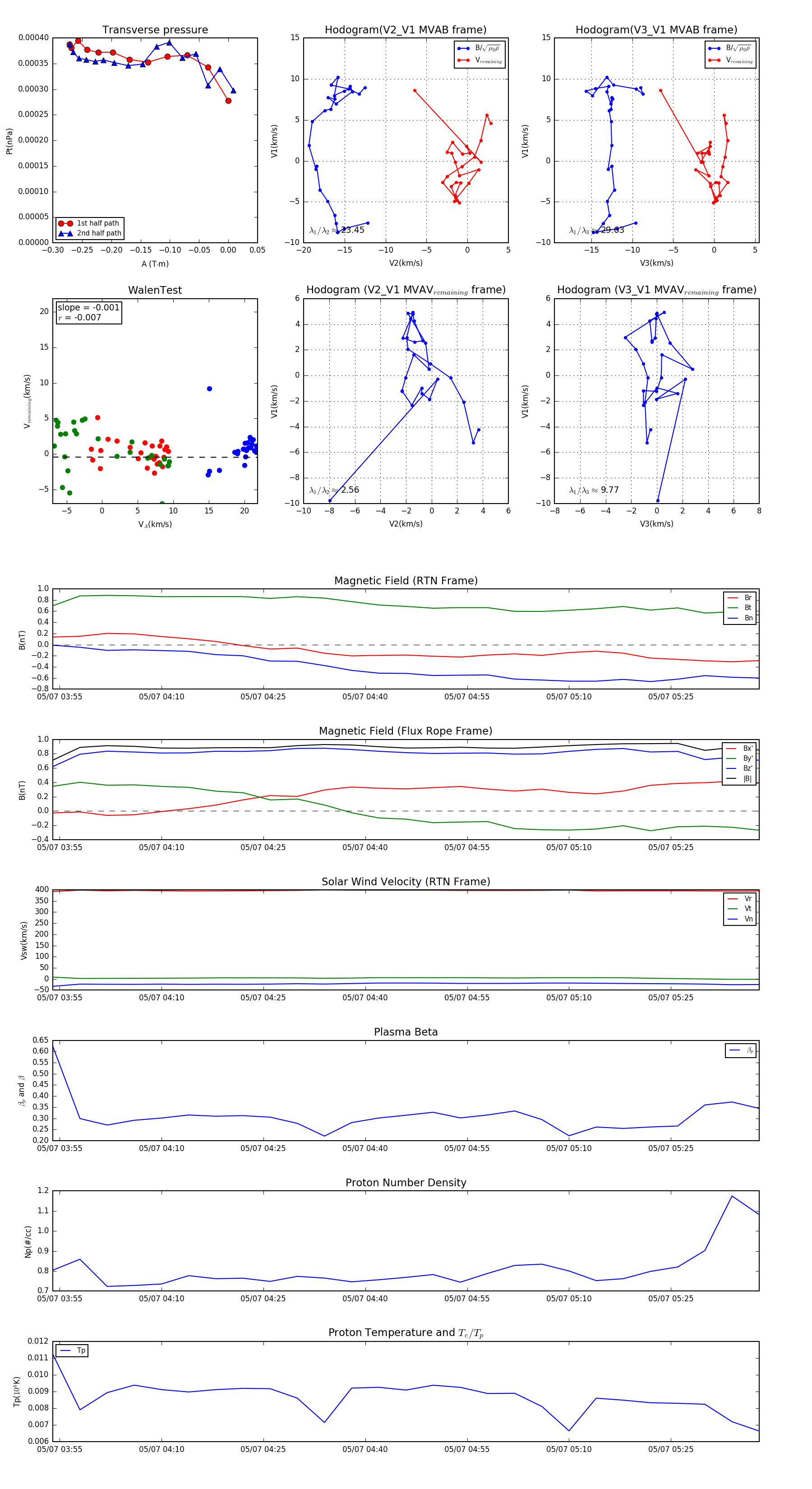
Flux Rope Event 2004-05-07 03:54 ~ 2004-05-07 05:38 (105 minutes)


plot